生态环境部审议通过《低水平放射性废物固化体性能要求—水泥固化体》,旨在通过修订标准明确水泥固化体性能要求,提升辐射安全监管效能,并持续健全与国际接轨的核与辐射安全监管标准体系,保障核能核技术利用安全。

生态环境部明确要求加强全国碳市场重点排放单位的名录制定、数据质量管控及配额分配清缴工作,推动发电、钢铁、水泥、铝冶炼等行业纳入规范管理,并逐步覆盖石化、化工等其他重点行业,确保碳市场健康有序运行。

国务院常务会议讨论并原则通过《中华人民共和国招标投标法(修订草案)》,决定将草案提请全国人大常委会审议。本次修法旨在改革完善招标投标体制机制,破除隐性壁垒、改进评标方法、提高透明度,并严厉打击违法活动...

国务院公布修改和废止部分行政法规的决定,涉及9部法规条款修改及2部法规废止,旨在推进政府职能转变、提升法规协同性,进一步营造市场化法治化国际化营商环境。

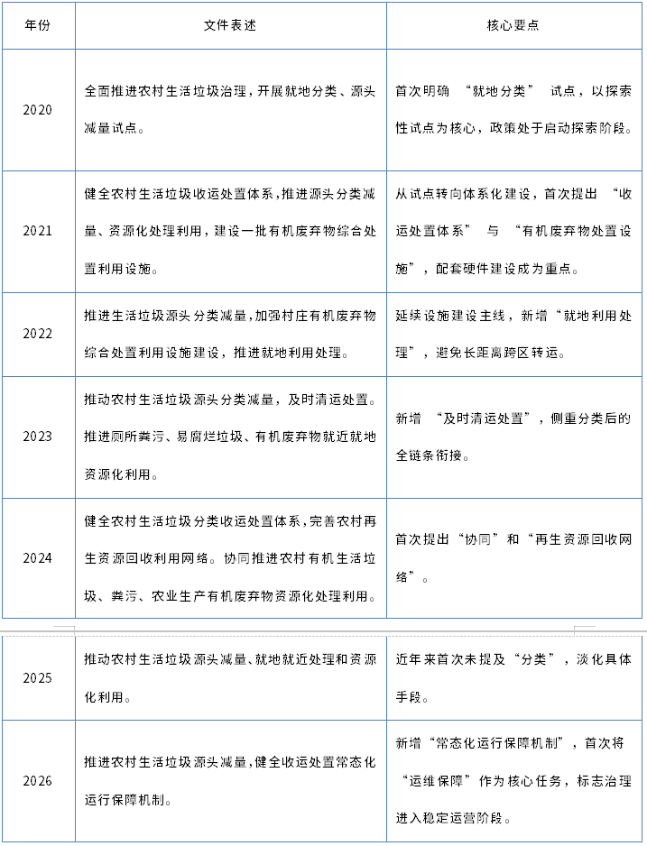
农村生活垃圾治理重心已从设施建设转向体系稳定运行。新阶段的核心是健全常态化运行保障机制,推动源头减量,确保收运处置体系长效运转,这标志着乡村环境治理迈入提质增效的新时期。
