固废网获悉,广州市生态环境局发布关于明确危险废物跨省转移行政许可事项办理要求的通知,全文如下:
各有关单位:
根据《广东省人民政府关于将一批省级行政职权事项调整由广州、深圳市实施的决定》(省政府令第281号)和《广东省生态环境厅关于省级职权事项委托实施的公告》(公告〔2021〕第2号),自2021年3月15日起,省生态环境厅将涉及广州市的“固体废物转移许可”行政审批事项委托我局实施。为指导各单位规范办理危险废物跨省转移事项,有效提升办理效率,现将有关要求明确如下:
一、职权范围
上级部门委托我局实施的危险废物跨省转移行政许可事项仅包含“市内危险废物转至省外”情形,外省危险废物转至市内有关事权由省生态环境厅统筹实施。
二、优化办理程序
打通广东政务服务网与广东省固体废物环境监管信息平台(以下简称“省固废平台”),简化企业申报程序,全面实施“无纸化”办理。企业端危险废物跨省转移行政许可事项全流程通过省固废平台办理,通过政务服务网申报的,系统将自动跳转至省固废平台,申请单位应当按要求提交危险废物跨省转移申请,并上传有关申请资料扫描件,无需提供纸质材料。
三、跨省转移区域
根据《广东省生态环境厅危险废物跨省转移行政许可工作程序》有关要求,危险废物跨省转移遵循就近原则,可转移区域包括:相邻的福建、江西、湖南、海南四省及广西壮族自治区;开展区域合作的省、自治区、直辖市;以及全国统筹布局的危险废物处置设施。具体区域可通过省固废平台“跨省转移业务提醒”有关通知公告查询。
四、规范办理流程
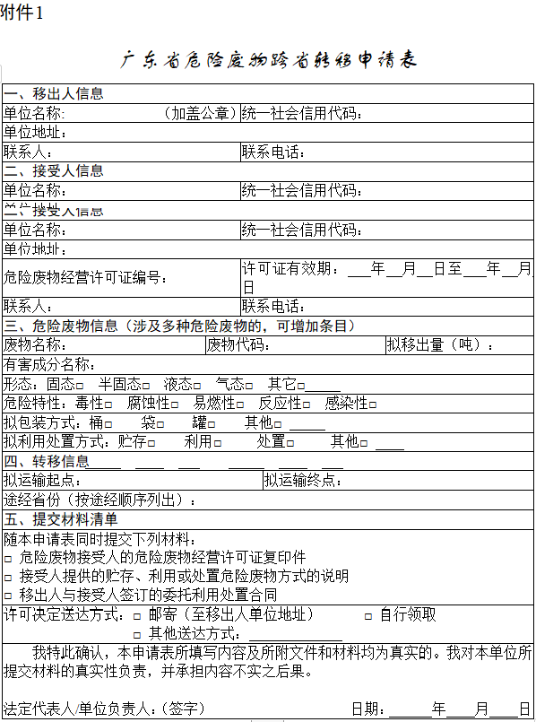
申请单位登录省固废平台完成危险废物年度管理计划备案后,通过“转移管理-跨省转移计划”板块申请危险废物跨省转移,填写废物移出单位、废物接收单位、拟转移废物概况等信息,并上传加盖公章的申请资料。具体资料包括:(1)《广东省危险废物跨省转移申请表》(附件1);(2)接受单位的危险废物经营许可证;(3)接受单位提供的贮存、利用或者处置危险废物方式说明;(4)移出单位与接受单位签订的委托协议或者合同;(5)委托代理人提出申请的,应当提供授权委托书、代理人身份证等证明材料。其中,授权委托书应当包含代理人简要情况(姓名、性别、职务、电话等)、委托事项及权限、委托代理起止日期、委托人及代理人签字(章)等信息。
危险废物年度管理计划未包含拟跨省转移废物情况的,需根据实际情况变更年度管理计划后,再行申请危险废物跨省转移。
生态环境部门收到危险废物跨省转移申请后,结合申请单位危险废物年度管理计划等情况对其申请资料进行审核,符合要求的,在5个工作日内按照《中华人民共和国固体废物污染环境防治法》《危险废物转移管理办法》等有关规定发函征询接受地生态环境部门意见,并在收到接受地生态环境部门意见的3个工作日内作出是否同意转移决定。
五、其他事项
(一)跨省转移“白名单”机制。危险废物跨省转移“白名单”机制为简化审批程序,即“拟转移废物种类、接受单位等情况符合接受地生态环境部门危险废物跨省转移‘白名单’有关要求的,移出地生态环境部门在省固废平台收到国家固废平台对接信息后作出是否同意转移决定,无需发函征询接受地生态环境部门意见”,转移区域、申请程序、申请资料等要求与常规危险废物跨省转移一致。
(二)废铅蓄电池跨省转移试点。根据生态环境部《关于开展优化废铅蓄电池跨省转移管理试点工作的通知》(环办固体函〔2023〕387号)有关“试点期间(至2025年底),向试点单位跨省转移废铅蓄电池,并在全国固体废物管理信息系统运行危险废物电子转移联单的,按照省内危险废物转移管理”要求,该类跨省转移事项无转移区域限制,亦无需办理危险废物跨省转移申请手续。试点单位清单可通过生态环境部官网查询。
广州市生态环境局
2024年3月6日



