为加强新污染物生态环境监测工作,优化完善生态环境监测标准体系,生态环境部办公厅3月13日发布关于公开征求《新污染物生态环境监测标准体系表(征求意见稿)》意见的通知, 用于规范和指导新污染物生态环境监测标准制修订工作。
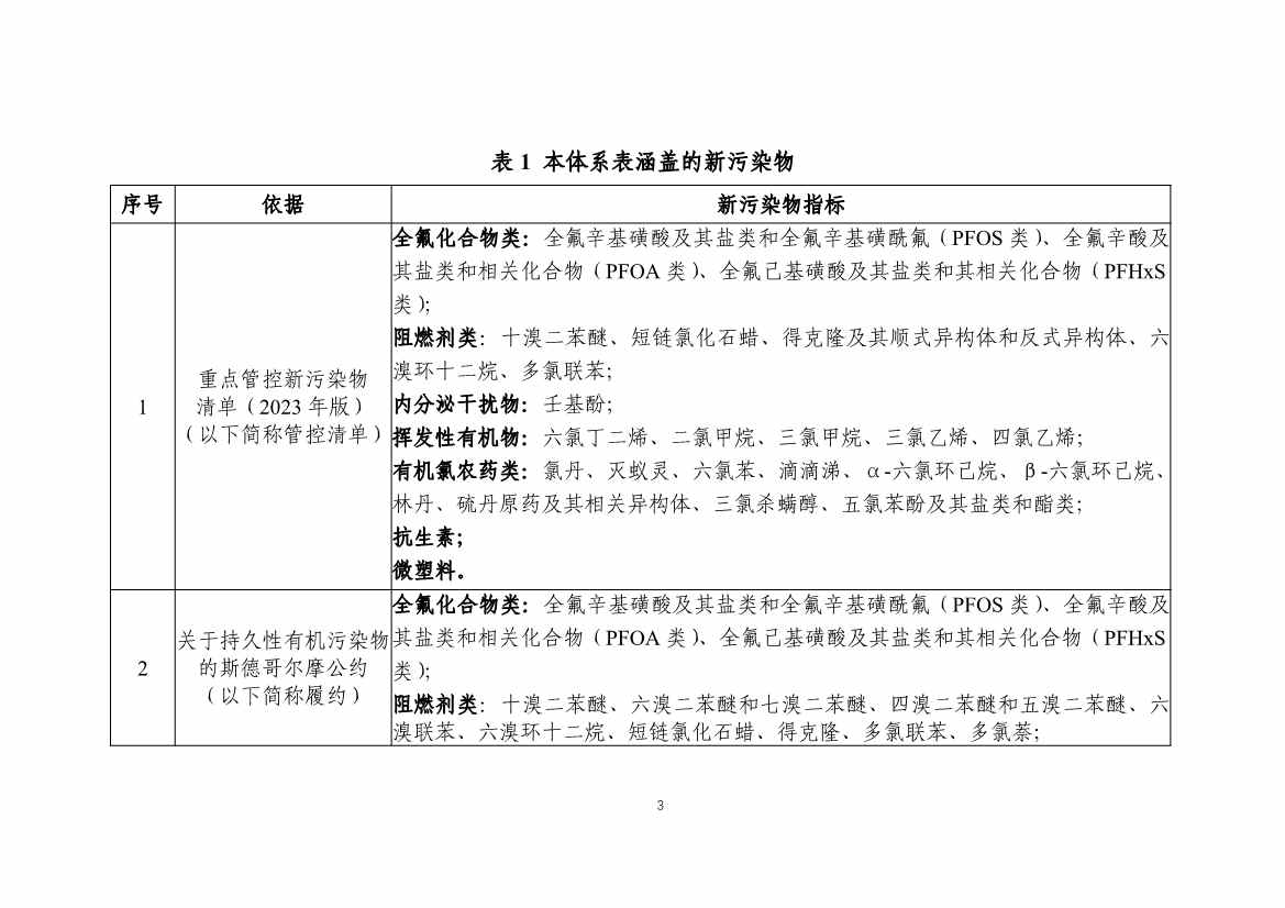
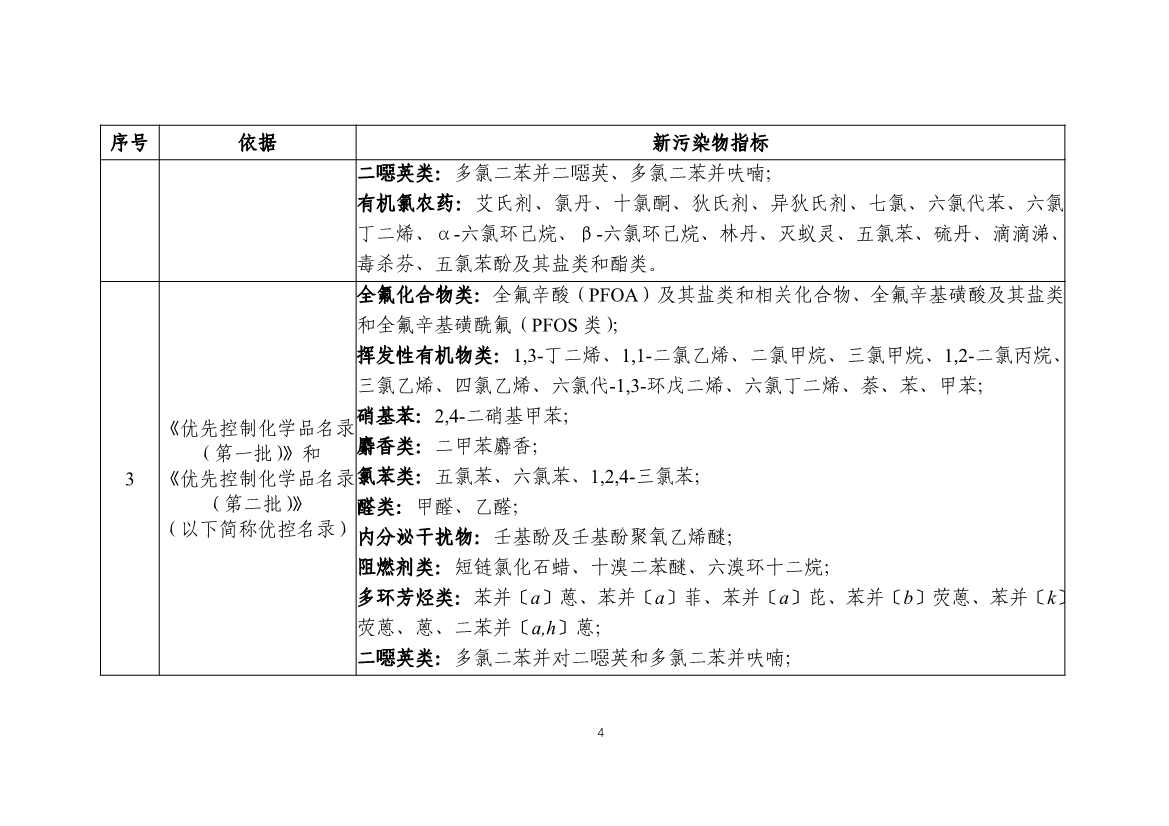
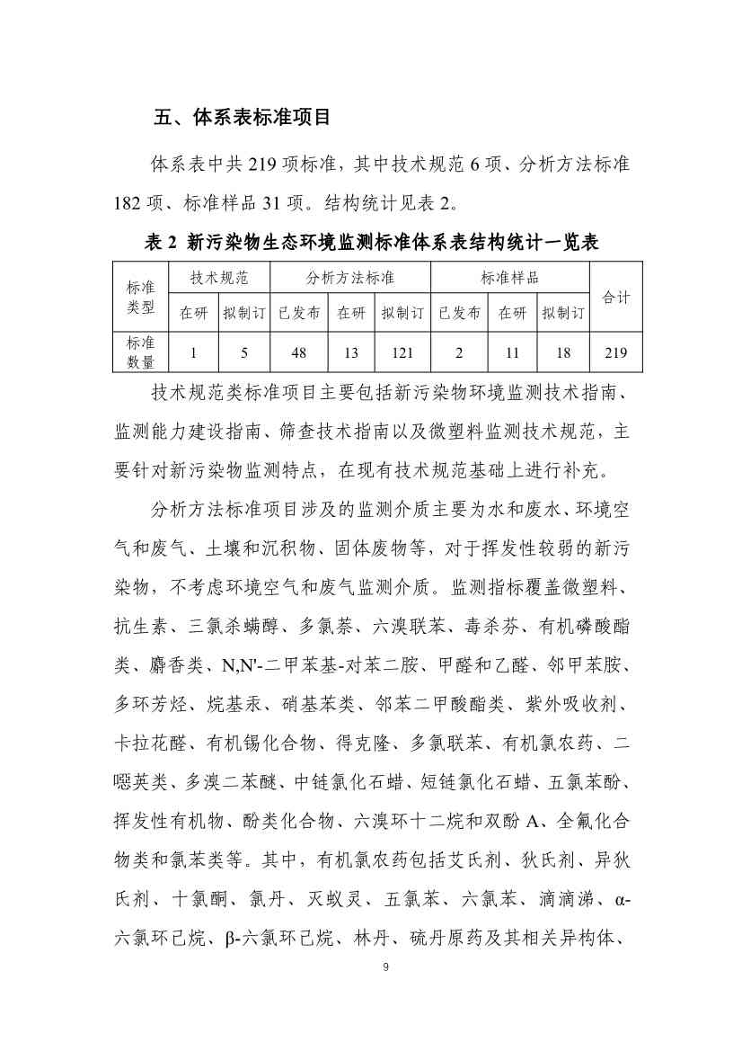
标准体系项目表由序号、指标、标准类型及标准项目名称、建标理由、状态和备注等六项内容组成。其中标准项目名称遵循 《环境监测分析方法标准制订技术导则》(HJ 168-2020)等规定,“状态”为所列标准项目现阶段制订情况,包括已发布、在研和拟制订。共列有219项标准,其中技术规范6项、分析方法标准182项、标准样品31项。
关于公开征求《新污染物生态环境监测标准体系表(征求意见稿)》意见的通知
为落实新污染物治理相关工作要求,规范新污染物生态环境监测工作,加强生态环境监测标准顶层设计,我部组织编制了《新污染物生态环境监测标准体系表(征求意见稿)》,现公开征求意见。征求意见稿及编制说明可登录我部网站(.cn)“意见征集”栏目检索查阅。
各机关团体、企事业单位和个人均可提出意见和建议。请于2024年3月29日前将意见和建议书面反馈我部,并注明联系人及联系方式,电子文档请同时发送至联系人邮箱。
联系人:生态环境部监测司 陈春榕
电话:(010)65646263
邮箱:zhiguanchu@mee.gov.cn
地址:北京市东城区东安门大街82号
邮编:100006
附件:
1.征求意见单位名单
2.新污染物生态环境监测标准体系表(征求意见稿)
3.《新污染物生态环境监测标准体系表(征求意见稿)》编制说明
生态环境部办公厅
2024年3月1日
(此件社会公开)



























