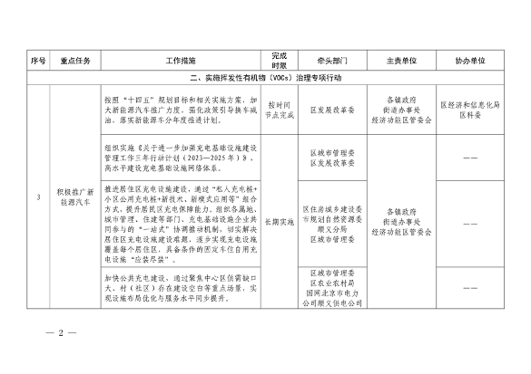
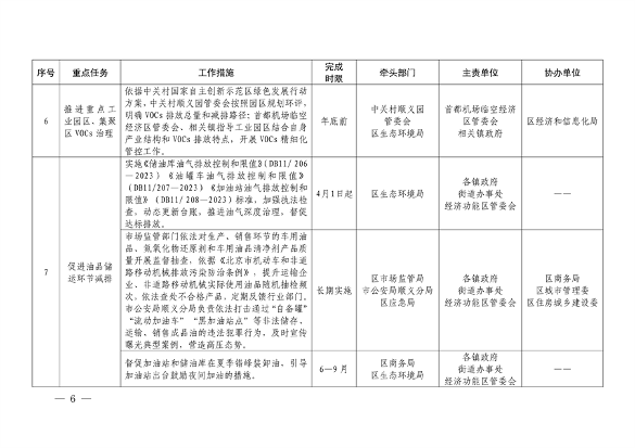
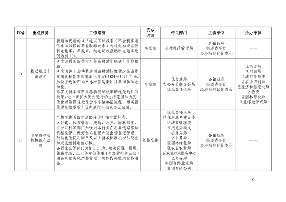
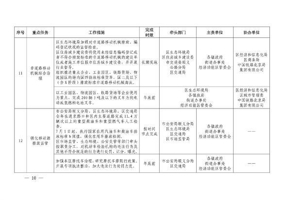
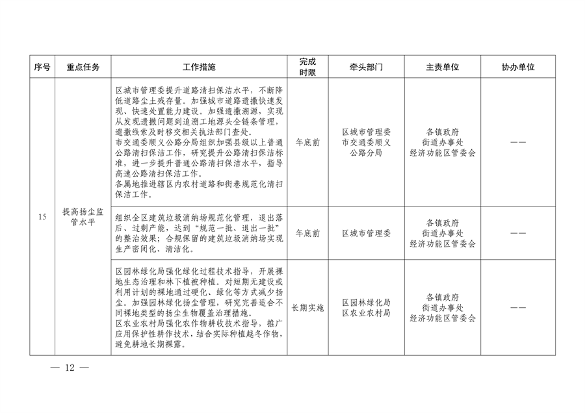
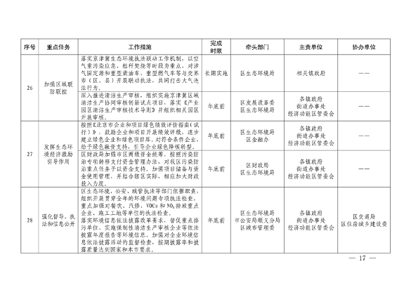
北京市顺义区人民政府印发《顺义区污染防治攻坚战2024年行动计划》,其中包含顺义区蓝天保卫战2024年行动计划、顺义区碧水保卫战2024年行动计划、顺义区净土保卫战2024年行动计划、顺义区应对气候变化2024年行动计划、顺义区生态保护2024年行动计划共五部分。
北京市顺义区人民政府办公室关于印发《顺义区污染防治攻坚战2024年行动计划》的通知
各镇政府,地区和街道办事处,区政府各委、办、局,各区属机构:
为全面贯彻党的二十大和二十届二中全会精神,按照市委、市政府关于深入打好污染防治攻坚战的决策部署和区委、区政府有关工作要求,进一步提升区域生态环境质量,经区政府同意,现将《顺义区污染防治攻坚战2024年行动计划》印发给你们,并就有关事项要求如下:
一是要切实提高政治站位。各部门、各单位要以习近平新时代中国特色社会主义思想为指导,深入学习贯彻习近平生态文明思想和全国生态环境保护大会精神,落实全市生态环境保护大会部署,坚持“五个牢牢把握”“五个坚持不懈”,高标准打好污染防治攻坚战,扎实建设生态和谐宜居宜业的美丽顺义。
二是要全面落实责任。以生态文明建设为统领,准确把握深入打好污染防治攻坚战的新形势、新要求,坚持精准治污、科学治污、依法治污,将环境污染防治向纵深推进,统筹抓好经济社会高质量发展和生态环境高水平保护。要按照生态环境保护“党政同责、一岗双责”要求,实行最严格的生态环境保护制度,各部门、各单位要严格履行污染防治责任,切实以更高标准、更严要求、更硬举措推进生态环境保护工作。
三是要推进共治共享。各部门、各单位要采取多种形式开展政策解读,及时回应社会关切;要深入开展生态环境保护宣传活动,大力倡导绿色低碳的生活方式;及时曝光环境违法行为,依法加大信息公开力度,主动接受社会监督。
四是要严格督查考核。各部门、各单位要全面加强任务落实,每月向区生态环境局报送本月落实情况。重点任务落实情况将纳入区政府绩效管理体系;对因工作不力、行政效率低下、履职缺位等导致未完成目标任务的,严格依纪依规追究责任。
本文自印发之日起实施,《顺义区深入打好污染防治攻坚战2022年行动计划》(顺政办发〔2022〕2号)、《顺义区深入打好污染防治攻坚战2023年行动计划》(顺政办发〔2023〕1号)同时废止。




























