碳酸锂价格强势上涨主要受储能等下游需求超预期拉动,机构预测储能市场将开启两年高增周期。行业高速发展同时,四部门联合强调需规范竞争秩序,防范产能过剩风险,推动行业健康有序发展。

岁末年初之际,多家上市环保企业集中调整董事长及核心管理层,这一轮高层变动不仅反映了企业战略方向的调整,也预示着行业在政策与市场双重驱动下正加速转型升级,为企业发展注入新的治理活力。

近期IPO排队企业中,环保领域共有9家公司正在推进。其中,北交所成为主要上市阵地,有7家企业排队,多数处于问询阶段。主板市场亦有环保企业进展顺利,部分公司已通过关键审核环节。

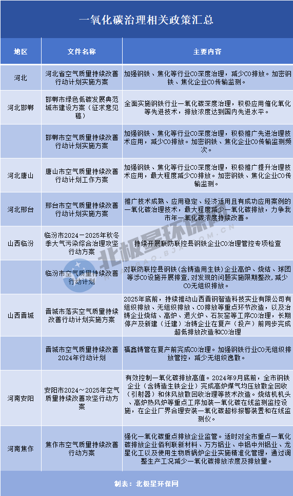
随着钢铁行业成为CO减排关键,催化氧化技术正推动治理市场迈向百亿规模。政策虽未全面统一,但地方先行与技术进步已为这一环保新热点铺平道路,市场前景可观。

江苏省新近成立一支规模达30亿元的节能环保产业投资基金,由省环保集团及战略性新兴产业母基金等共同出资,将重点通过股权投资方式,支持相关领域的未上市企业,推动战略性新兴产业发展。
