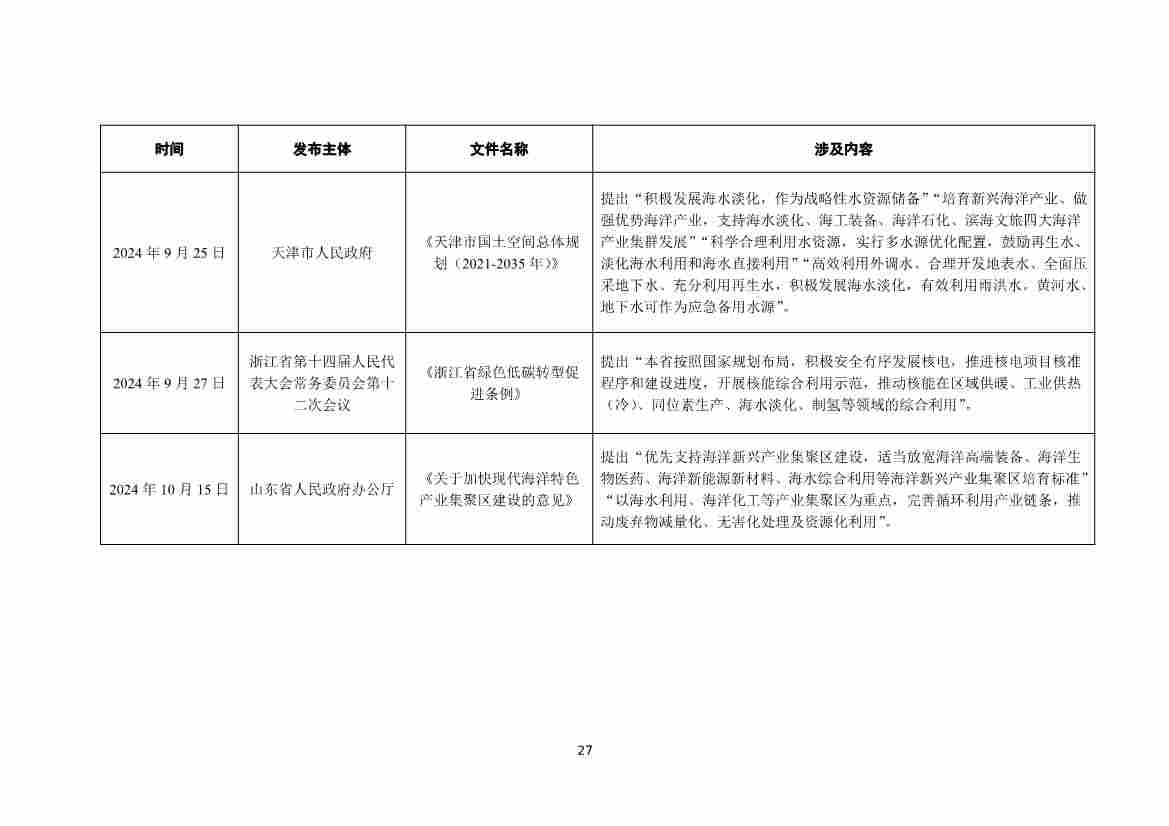
近日,自然资源部海洋战略规划与经济司发布《2024年全国海水利用报告》(以下简称《报告》)。
《报告》显示,2024年全国现有海水淡化工程158个,工程规模为285.6万吨/日,比2023年增加33.3万吨/日。天津、山东、江苏、浙江等沿海省市积极推进大型海水淡化工程建设,为沿海电力、石化、钢铁等高耗水行业用水提供可靠水源保障。自主研发的海水淡化装备产品取得突破,天津南港工业区先达海水淡化及综合利用一体化项目第五条生产线(3万吨/日)反渗透膜、高压泵、能量回收装置等关键装备实现全国产化。


































近日,自然资源部海洋战略规划与经济司发布《2024年全国海水利用报告》(以下简称《报告》)。
《报告》显示,2024年全国现有海水淡化工程158个,工程规模为285.6万吨/日,比2023年增加33.3万吨/日。天津、山东、江苏、浙江等沿海省市积极推进大型海水淡化工程建设,为沿海电力、石化、钢铁等高耗水行业用水提供可靠水源保障。自主研发的海水淡化装备产品取得突破,天津南港工业区先达海水淡化及综合利用一体化项目第五条生产线(3万吨/日)反渗透膜、高压泵、能量回收装置等关键装备实现全国产化。

































