随着气候问题逐步严峻、全球可持续发展经济结构转型的主流化,环境、社会和治理(ESG)理念也逐步深植企业管理核心。ESG本质是将过往忽视的诸多散落在经济、社会和环境层面的问题,以整合思维进行看待与思考,并通过主动管理的方式提出解决或提升方案的过程。与此同时,由监管和资本驱动的ESG评级和企业ESG信息披露市场也正面临向成熟期迈进的阶段性瓶颈,企业在ESG管理转型时显露出在落地和执行层面的结构性挑战。
本文将围绕国际与国内近期可持续发展部分政策、评级和事件动态,以香港交易所发布的《2025年发行人报告年度审阅》为重点借鉴,以期在2025年度可持续发展信息披露季来临之时,为企业提供补充视角观察和披露思路。
一、企业可持续发展面临“进化压力”
(一)以ESG为思维框架的可持续管理趋势
正确定义问题,是解决问题的关键。环境、社会和治理(ESG)理念是帮助人们从不同视角认识、理解和适应气候变化风险的重要工具,也是协助将诸多散落在经济、社会和环境层面的问题,以整合性的思维看待,并通过主动管理的方式提出解决或提升方案的过程。
气候风险在微观层面体现为对人们生活和生产直接且剧烈的影响,宏观层面则体现为间接且长期积聚的由生存资源和空间挤兑带来的政治、经济和社会公平等一系列摩擦。例如,在试图采用人工智能技术解决气候变化带来的挑战时,,同样面临来自环境层面土地、水和电力资源消耗,治理层面的数据收集设备生产、铺设和数据安全管理,社会层面的“不落下每一个人”的算法公平等各方面亟待平衡的新可持续发展问题。ESG或是将宏观和微观议题串联起来并通过提供一揽子管理议题平衡发展诉求的“答案之书”。
(二)企业面临的可持续发展“进化压力”
进化压力亦称选择压力,是指外界环境对主体施加外部影响力,通过改变生存和发展机会推动主体进化力量;强调主体在接收外部压力信号后,由内而外的转变和适应能力。
企业作为经济社会生产生活的基本单元,正在经历极端天气和加速的政策市场带来的多种转型(进化)压力。政策压力方面,国际以欧盟为代表的政策外溢效应尽显,从碳关税到境外规模以上企业可持续信息披露、供应链管理等要求;我国在“十五五”时期将进入2030年碳达峰目标“冲刺五年”,在碳排放政策、市场和绿色产业结构转型方面或面临更明确的绿色产能培育和政策性选择。市场转型压力方面,消费者偏好方面正在向可持续转型,对原材料选择、原产地用工环境和社区关系维护等均可在社交媒体层面得到广泛关注和可能的正/负面传播。
二、ESG管理要求的“不进则退”
随着应对气候变化的意识深入、全球可持续发展经济结构转型的主流化,ESG理念也逐步深植市场核心。值得关注的是,ESG信息披露已不再局限于监管和市场提出披露要求、企业做出有效回应的初级合规阶段,ESG数据集增长也催生了市场和投资者对数据质量的更高要求,因而ESG的下一阶段发展对ESG管理实质性、ESG行动质量、ESG数据变动分析和财务相关性等提出了更高要求。
当前,以欧盟为代表的可持续发展行动已转向兼容行业特点的重大性议题管理要求;英国已将可持续发展工作贯通于各市场监管部门职能;新加坡正在通过规范ESG评级工作,提升企业和投资者的ESG参与质量;国际ESG评级机构也在跟随ESG市场发展优化指标和方法学,用以筛选出更具市场竞争力的企业。
企业在向ESG管理转型探索的过程中,需及时关注市场及同业企业ESG动态,明确企业ESG管理与市场发展的匹配度和相对位置,防止ESG的单向度管理出现的结果偏差。
(一)监管:拆解至更具体的可持续发展议题
欧盟虽在《一揽子简化方案(Omnibus Package)》中对备受关注的《公司可持续发展报告指令(CSRD)》和《企业可持续发展尽职调查指令(CSDDD)》等可持续发展信息披露、管理、分类法、碳边境调整机制在执行要求和时间维度有所放松,但欧盟整体对可持续发展的引导态度正在通过其他政策性文件更为具体的推进中。
在环境层面,如《电池和废电池法规》中包含了从原材料采购到废旧电池回收处理的价值链管理要求,其中也包含了碳足迹的管理和原材料的具体声明;在《可持续产品生态法案》中进一步扩容可持续产品类别清单,明确数字产品护照的管理要求,并重点关注每年未售出的丢弃产品管理情况。
在社会层面,欧盟发布的《强迫劳动条例》包含严格审查产品的生产企业及其供应链环节“强迫劳动”情况,包括员工的超时加班(含自愿加班)、限制自由等行为。我国部分出海企业已开展了部分适应性行动,包括将双休制写在生产线章程、引入欧盟第三方清单机构核查、生产线安装人脸识别系统以供欧盟审查平台调取等。
图1 欧盟部分ESG相关政策法令介绍
来源:作者整理
(二)市场:将绿色生产管理贯穿于绿色消费市场宣传要求
英国广告标准局(Advertising Standards Authority,ASA)近日以可持续发展宣传不实为由,禁用耐克、鳄鱼、Superdry等品牌的标签和广告宣传。英国将可持续发展工作贯通于各市场监管部门职能,展现出对企业ESG公开声明、信息披露和企业管理各环节更高的实质性和一致性要求。
英国广告标准局在其裁决文件中表述,一是耐克为明确“可持续材料”的认定和基础含义;二是耐克对至少含有50%回收材料的衬衫贴有“可持续材料”标签,但并未有相关证据足以佐证其标签内容,且无法证明产品的全生命周期均不会对环境产生负面影响,因而认定其具有误导性。鳄鱼和Superdry均是在减少碳足迹和负责任面料方面有所进展,但针对广告宣传语中使用“可持续”说法无法提供相关有效证据证明其宣传事实,及其宣传未考虑产品全生命周期的环境负面影响管理,因而被认定违规、下架处理。
(三)ESG评级监管:纳入法律监管的ESG评级市场
ESG评级作为联结企业ESG管理和可持续投资市场的关键角色,政府审查背书和高透明度的方法学说明,能够给予企业更明确的ESG发展引导,并提高可持续投资匹配度及投资质量。以英国为首,欧盟、新加坡等已陆续将ESG评级机构纳入法律和监管框架,旨在优化ESG市场发展环境、提高市场ESG数据和信息质量,增强市场ESG发展信心。
新加坡作为与我国ESG发展进度最具参考性的国家之一,新加坡金融管理局于2025年6月发布《ESG评级和数据产品提供商的行业行为准则(Code of Conduct,CoC)》对ESG评级、ESG数据产品做出定义,并明确行业行为准则;12月12日发布的《ESG评级与数据产品监管文件》则在行为准则上进一步划定ESG评级及数据产品的监管范围,从主体管理层面保证市场中的数据质量,评级方法学的透明度和数据源的可追溯性。
值得注意的是,新加坡金融监管局在行为准则(CoC)中,一是对ESG评级和数据产品提供商提出引导企业ESG进行下列相关前瞻性的ESG管理要求;二是包含关于ESG治理、数据管理的优秀实践示范,保证ESG评级和数据产品的高质量要求。
实体的脱碳路径是否符合1.5摄氏度的科学路径;
实体的碳排放目标是否包括绝对目标和密度目标;
实体的碳排放目标和方法是否经过第三方验证;
实体的碳排放目标是否涉及所有重要的温室气体;
实体的碳排放目标是否包括Scope 1 2 3;
实体是否计划在不适用碳信用额的情况下实现目标。
(四)ESG评级机构:提升评级有效性的ESG方法学升级
ESG数据集增长也催生了市场和投资者对数据质量的更高筛选和评价要求。明晟(MSCI)的被动评级和标普CSA的主动评级作为ESG评级代表,如何回应全球监管体系对ESG信息披露的透明度要求,更好的识别出行业内优秀ESG企业突显评级的有效性和公信力,正在成为ESG评级机构指标设计和方法学的持续挑战。
近日,明晟(MSCI)集团前有对其ESG评级方法学将进行重大更新,后有公开声明其评级结果不受任何第三方公司或机构影响,明确其评级基于公开信息披露的客观要求和独立性,敦促企业在开展年度披露时应披尽披。即将在2026年启用的MSCI 5.0方法学,全新建构的“全面性、进展和验证”三位一体量化评分体系,明确其从对企业单一年度的可持续发展承诺向具有实质性进展追踪转变,极力避免口号式目标和ESG形式主义披露的评级误差,并配套指标体系打分机制的重构、争议事件的三维评估、供应链ESG风险穿透等更为具体的方法学调整,基于惯性的企业ESG信息披露或在MSCI 5.0方法学更新后面临重大评级挑战。
更具企业参与性引导的标普于近日发布《可持续发展年鉴》,对全球2024年度入选企业的可持续发展报告分行业对关键性议题的深度分析及优秀企业行动展示。一是高透明度的评分数据展示可观察到部分企业同比的加分项,在行业基准环比调整后同样面临失分的风险,提示企业在单一议题下自身与行业发展进程仍存差距。二是在问卷填报过程中,企业可观察到议题高度延续性、追溯性和进阶性指标,为企业内部ESG数据管理提供有效参考。三是开放征集企业在CSA应答过程中存在的不适用指标和管理难点,以更好理解不同市场ESG发展阶段进行适应性评选。四是对各行业将新增的议题向企业开放征集意见,充分尊重和提示参与企业ESG的未来管理趋势。
(五)国际企业ESG行动:ESG信息披露与财务报告的全面整合
当前,诸多跨国公司在关于可持续发展信息披露层面多以欧盟的可持续信息披露为要求,并逐步将年报和可持续发展报告相关内容整合发布,如《年度整合报告(Integrated Report)》,用以更为贯通和系统的分析企业管理、主营业务、市场和可持续发展风险等,专项《可持续发展报告》则作为整合报告的信息补充,向投资者展示企业年度行动和成果。
同时,跨国公司在产品和服务层面也围绕国际组织和资本市场、欧盟产品和服务管理要求,发布专项的生物多样性管理报告、人权报告及独立的产品可持续报告说明,用以展示企业的全面可持续管理能力的同时,作为公开且可追溯的产品及服务可持续证据支撑。
三、我国ESG发展不能仅关注“合规性”
(一)企业ESG管理过程中的结构性挑战
当前,在监管、交易所、资本市场等对企业ESG管理和信息披露驱动下,国内ESG理念已经渡过了提出、市场认知的初期阶段,进入高速发展阶段,成熟期在即;我国上市公司的ESG信息披露比例呈连年增长,在公共平台中也可观察到更多从机构投资者到中小投资者对企业ESG的关注和监督。
与此同时,我国ESG企业管理亟需跳出传统管理结构下,梳理出的ESG信息披露式的管理思维。虽在信息和数据收集方面有了一定主动响应式的管理行动,但相关的ESG信息收集和数据表现未体现出连年数据变动的因素分析、议题间的连带影响,与主营业务的相关性不高等ESG管理能力上的结构性挑战,ESG要素未纳入融合进企业战略和管理架构。
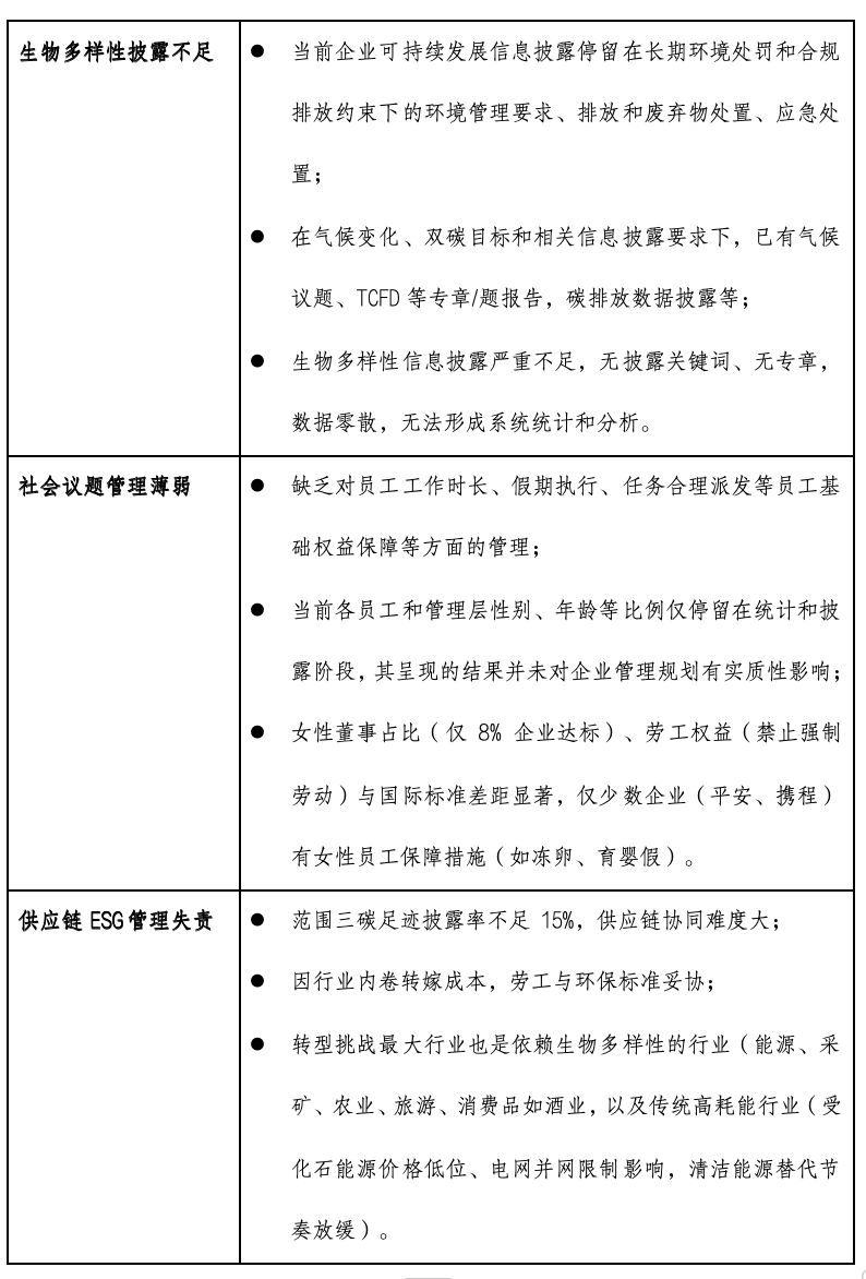
表1 当前我国ESG信息披露部分不足
来源:作者整理
(二)A股观察:ESG已被纳入上市公司信息披露工作评价
信息披露质量是上市公司质量的重要体现,也是投资者价值判断和投资决策的重要依据。随着三大交易所出台《可持续发展报告指南》,“信息披露的有效性情况”“投资者关系管理情况”“履行社会责任的披露情况”等与ESG相关议题也已被纳入交易所更新的《信息披露工作评价》2025年3月修订稿中。下图为三大交易所近日发布2024年度可持续发展报告年度评价情况,整体上市公司的披露情况良好,可持续发展信息披露在评价中所占权重和更具体的评价指标仍有提升空间。
图2 三大交易所2024年度可持续发展报告年度评价情况
来源:作者根据公开信息整理
(三)H股观察:信息披露具有模板化和议题分析的局限性
香港交易所应《香港可持续披露路线图》规划进度,ESG披露准则与ISSB保持市场适应性的同步管理要求。根据《2025年发行人报告年度审阅》,当前港股主板上市企业在ESG信息披露方面合规率达99%(同比上升1%),在《ESG披露指引》的引导要求下,董事会性别多元化有较大的提升;各行业在温室气体排放尤其是范围三层面已展现出更全面的管理,更具核算难度的下游范围三汇报率提升了15%以上;在气候情景分析方面,大型股发行人披露占比已达84%。
但综合年报和ESG报告情况讨论和分析,仍存在下述由信息披露展露出的部分管理提升空间:
“广度和深度”:报告存在模板化和笼统性的表述,连续年度数据的变动分析、市场环境和主营业务方面均未做出有效和充分讨论;
“连贯性”:体现在ESG各板块议题间,相似关键词存在前后矛盾或缺乏互为关系的分析;
“一致性”:体现为部分数据指标具有年度缺省的情况、ESG报告和年报中的数据描述详尽度不一、前一年度的项目或部分经营模式的转变未有后一年度的延续讨论或评估、以及类似具有商业潜力的项目和研发工作在后续中缺乏进度追踪等情况;
“客观中肯”:提出报告过分注重正面信息和措辞的使用,淡化或回避公司在面临的挑战和风险相关讨论和需要向市场和投资者展示的应对方案等相关信息。
四、我国ESG发展从“量变到质变”
(一)企业ESG管理过程中的结构性挑战
我国ESG发展正在从量到质、从ESG信息披露向ESG管理进阶转型的关键时期。
监管层面需进一步建设和优化ESG营商环境。企业ESG信息披露已进入由量到质的提升阶段,监管层面一是为满足披露指南中要求的可持续发展议题与财务相关性的分析和讨论、可持续数据的追踪和鉴证工作,亟需跨专业研究、评级机构、专业人才为企业提供充足的能力支持。二是向企业、投资者和公众提供ESG专业信息和交流平台,明确ESG发展导向和可供核证的方法学支持,降低企业ESG工作技术门槛要求,提高企业信息披露数据的公信力和可比对性。三是将可持续发展监督工作落实于各部门相关职能管理责任中,对企业和市场进行有效监督,并将相关事件纳入企业ESG信息披露比对的综合信用考量,将可持续发展报告的公开披露作为监督依据也可有效防止避重就轻式的形式主义披露。
交易所作为市场监督部门应发挥引导和指导企业可持续发展工作。三大交易所一方面可参考可持续发展交易所(SSE)管理要求和香港交易所年度报告审阅工作方式,将上市公司上传的可持续发展报告进行归类、汇总和分析,在向投资者提供更全面的企业可持续发展投资潜力分析的同时,向披露企业提供更为清晰的提升信号;另一方面可纳入官方认定可供参考的ESG评级信息,提高投资者对企业的ESG理解,及企业对ESG评级背后方法学的设计理解并进行适应性管理提升。
企业ESG管理亟需从被动合规到主动进化。2025年度可持续发展信息披露在即,企业在开展ESG信息披露工作时,一是在力所能及的范围充分响应上述国际层面已预先展现出的趋势,跳出合规为要求的被动式披露思维和形式主义的道德叙事,将可持续发展管理落实于行,转化为融合商业模式、财务价值创造的竞争力来源。二是需客观看待ESG评级,评级是对企业可持续发展能力的综合分析而非最终目的,需将ESG指标和方法学内化为企业可持续发展管理方向,依托ESG框架发现企业可持续发展风险和偏差,并以主动的ESG管理行动提高企业长期优势。
原标题:IIGF观点 | 邓洁琳:ESG信息披露不可仅关注合规性——2025可持续发展披露前瞻

