日前,浙江省财政厅、省住房和城乡建设厅、省水利厅下达了2024年中央城市管网及污水处理补助资金。其中,杭州市20000万元用于支持实施城市更新行动,衢州市6750万元用于支持系统化全域推进海绵城市建设示范。杭州市根据实施城市更新行动、衢州市根据系统化全域推进海绵城市建设示范相关要求,及时制定资金安排方案,尽快将资金下达到具体项目,确保项目顺利实施。
浙江省财政厅 浙江省住房和城乡建设厅浙江省水利厅关于下达2024年中央城市管网及污水处理补助资金的通知
浙财建〔2024〕87号
杭州市、衢州市财政局、建委(建设局)、衢州市水利局:
根据《城市管网及污水处理补助资金管理办法》(财建〔2021〕144号)、《财政部 住房城乡建设部关于<城市管网及污水处理补助资金管理办法>的补充通知》(财建〔2024〕139号)、《财政部关于下达2024年城市管网及污水处理补助资金预算的通知》(财建〔2024〕145号)要求,现就有关事项通知如下:
一、将中央2024年城市管网及污水处理补助资金预算指标(项目编码10000013Z135060079040)下达给你们,其中:杭州市20000万元用于支持实施城市更新行动,衢州市6750万元用于支持系统化全域推进海绵城市建设示范,相应增加你市2024年度“2119999其他节能环保支出”预算指标。
二、请杭州市根据实施城市更新行动、衢州市根据系统化全域推进海绵城市建设示范相关要求,及时制定资金安排方案,尽快将资金下达到具体项目,并督促加快工作实施进度,确保项目顺利实施。要按照财建〔2021〕144号、财建〔2024〕139号文件有关规定及相关财经制度,加强资金监管和预算执行,确保资金使用安全规范有效。资金分配方案于2024年8月15日前报送省财政厅(海绵城市、城市更新)、省建设厅(海绵城市、城市更新)、省水利厅(海绵城市),省级将按规定报送财政部、住房城乡建设部、水利部备案。
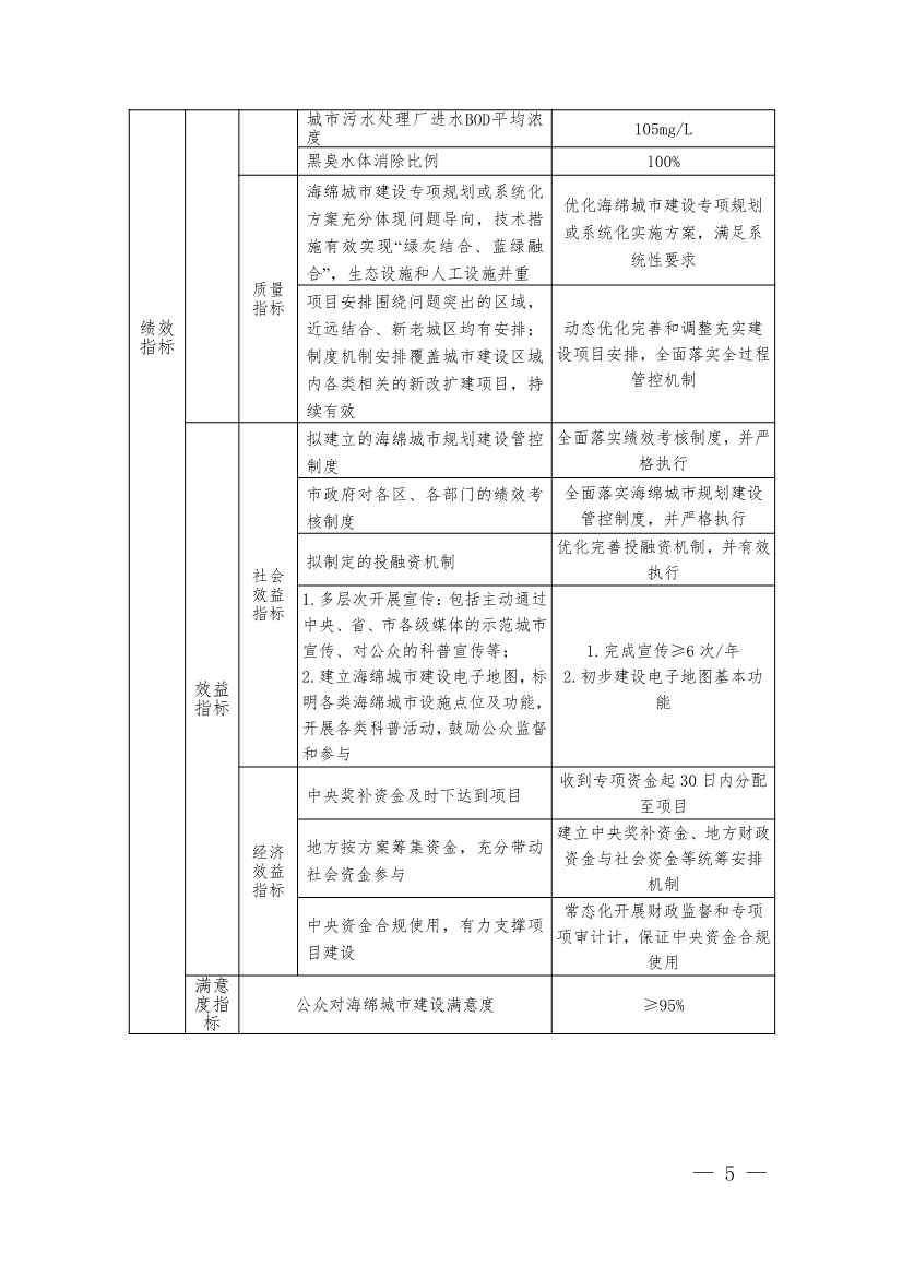
三、为进一步加强预算绩效管理,切实提高财政资金使用效益,请在组织预算执行中对照你市绩效目标(详见附件)实施绩效管理,做好绩效监控和绩效评价,强化结果应用,提高资金使用效益,确保年度绩效目标如期实现,并于2025年1月底前将预算绩效管理工作开展及绩效目标实现情况报送省财政厅、省建设厅、省水利厅。
浙江省财政厅
浙江省住房和城乡建设厅

浙江省水利厅
2024年7月11日
(此件公开发布)






