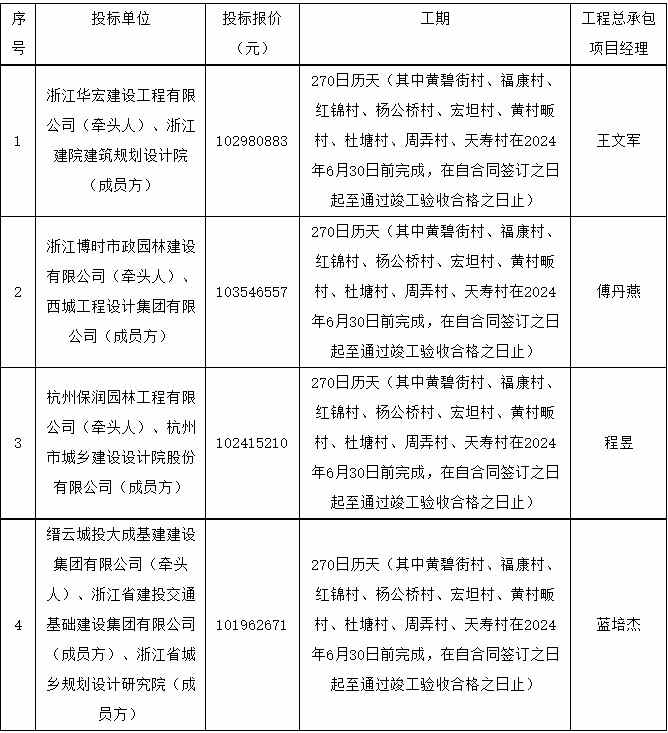
3月4日,缙云县农村生活污水治理建设项目—古塘下等八个村治理工程等四个项目EPC总承包中标候选人公示,四方联合体当选为中标候选人,名单如下(排名不分先后):

招标单位为浙江缙云城市建设开发有限公司。项目概况:
(1)缙云县农村生活污水治理建设项目—古塘下等八个村治理工程:项目位于缙云县五云街道古塘下村、三里街村,新碧街道新康村、上小溪村、宅基村、黄碧街村、福康村、黄碧村,项目以行政村为单位进行户内处理设施、公共管道、集中处理终端或纳厂改造,主要建设内容包括:新增接户,对现有农村生活污水处理设施(含管网和终端)进行提升改造、污水管网雨污分流改造、绿地建设及改造、路面破除及修复等。项目概算投资2678.6万元,其中工程费用2242.82万元,工程建设其他费332.76万元,预备费103.02万元。
(2)缙云县农村生活污水治理建设项目—八都村等八个村治理工程:项目位于缙云县新建镇八都村、红锦村、杨公桥村、七甸村、八甸村、丹址村、溪东村、宏坦村,项目以行政村为单位进行户内处理设施、公共管道、集中处理终端或纳厂改造,主要建设内容包括:新增接户,对现有农村生活污水处理设施(含管网和终端)进行提升改造、污水管网雨污分流改造、绿地建设及改造、路面破除及修复等项目。项目概算投资3867.33万元,其中工程费用3317.45万元,工程建设其他费401.14万元,预备费148.74万元。
(3)缙云县农村生活污水治理建设项目—大园村等九个村治理工程:项目位于缙云县七里乡大园村、型坑村、新都村、黄店村、邢川村、黄村畈村、杜塘村、周弄村、天寿村,项目以行政村为单位进行户内处理设施、公共管道、集中处理终端或纳厂改造,主要建设内容包括:新增接户,对现有农村生活污水处理设施(含管网和终端)进行提升改造、污水管网雨污分流改造、绿地建设及改造、路面破除及修复等。项目概算投资2699.08万元,其中工程费用2172.92万元,工程建设其他费422.35万元,预备费103.81万元。
(4)缙云县农村生活污水治理建设项目—小仙都村等九个村治理工程:项目位于缙云县东渡镇小仙都村、黄山脚村、长坑村、桃花岭村、古郑村、天马村,溶江乡岩门村、新西坑村、洪坑桥村,项目以行政村为单位进行户内处理设施、公共管道、集中处理终端或纳厂改造。包括新增接户,对现有农村生活污水处理设施(含管网和终端)进行提升改造、污水管网雨污分流改造、绿地建设及改造、路面破除及修复等。项目概算投资4263.46万元,其中工程费用3751.68万元,工程建设其他费387.6万元,预备费124.18万元。
公示时间:2024年3月4日至2024年3月7日

