河南永城污水处理厂项目招标|预算1.3亿全攻略
您好,欢迎访问清泽天环保科技网
加入收藏
网站首页
产品中心
离心分离机
产品库
新闻动态
环保资讯
市场行情
关于我们
政策法规
您的位置:
首页
>
市场行情
.
市场行情
推荐产品
河南永城污水处理厂项目招标|预算1.3亿全攻略
发布时间:2026-03-11 17:10:25
人气:
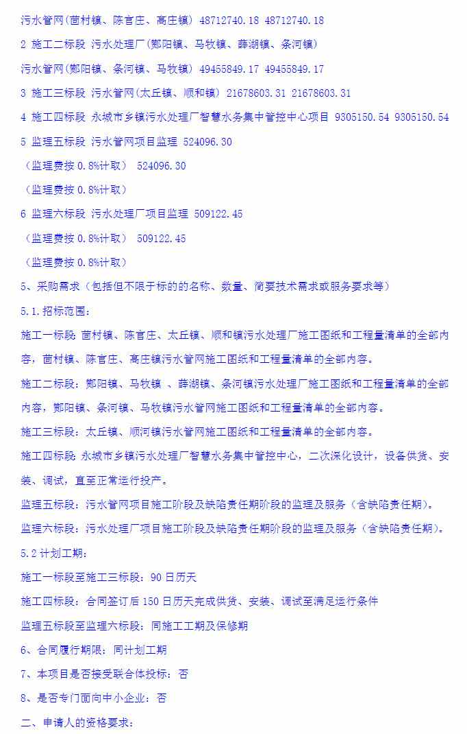
3月8日,河南永城市城乡建设局永城市乡镇污水处理厂及配套管网工程(第二批)项目公开招标,招标人为永城市城乡建设局,项目划分为6个标段,预算金额13018.556195万元。
上一篇 : 横州六景工业园区水质净化厂特许经营项目采购|实用指南
下一篇 : 元阳县供水及污水治理项目EPC中标公告|建设全攻略
推荐资讯
标签arclist报错:指定属性 typeid 的栏目ID不存在。
©2025 清泽天环保科技网 版权所有 备案号:
鲁ICP备2026018278号-95
网站地图