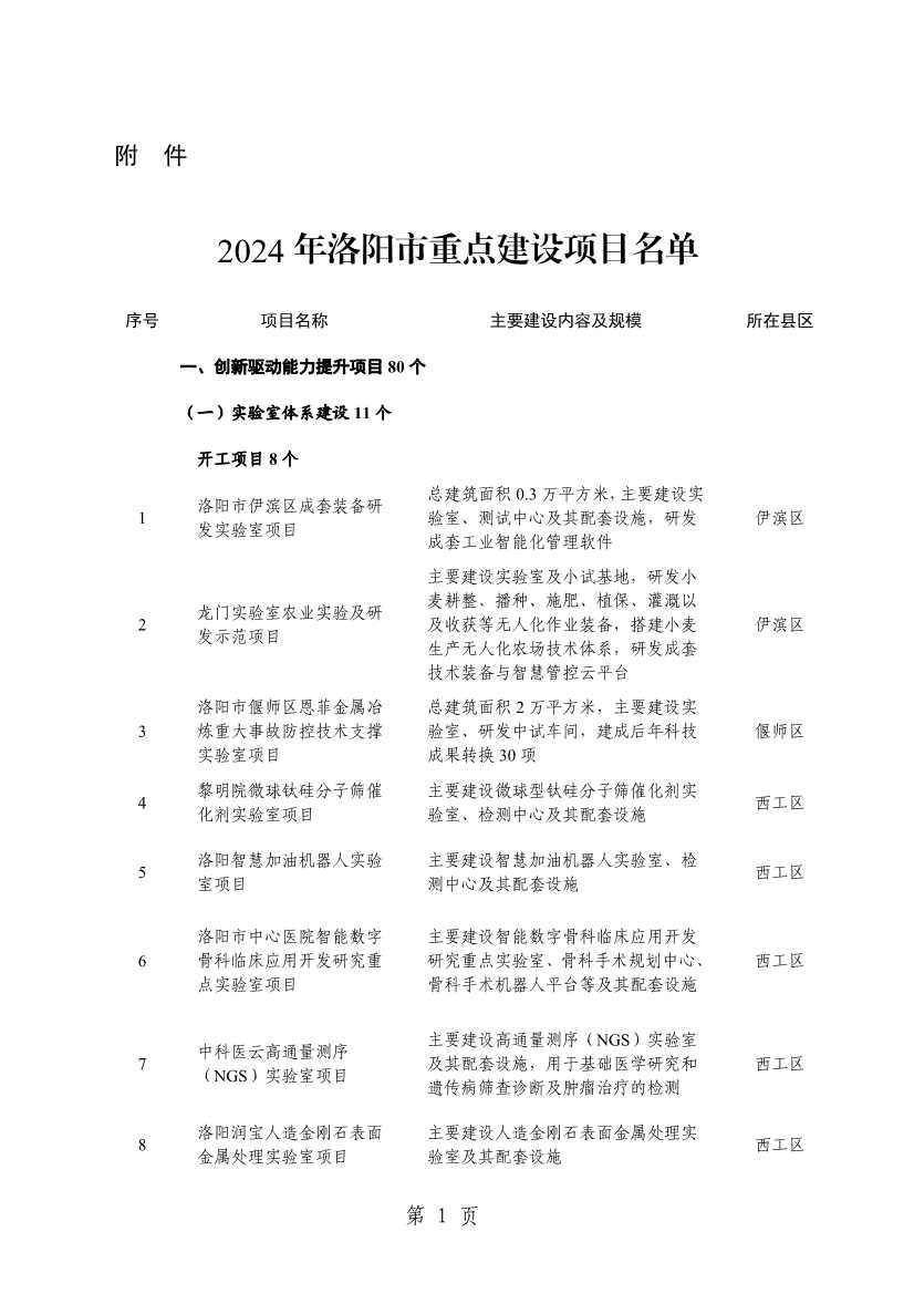
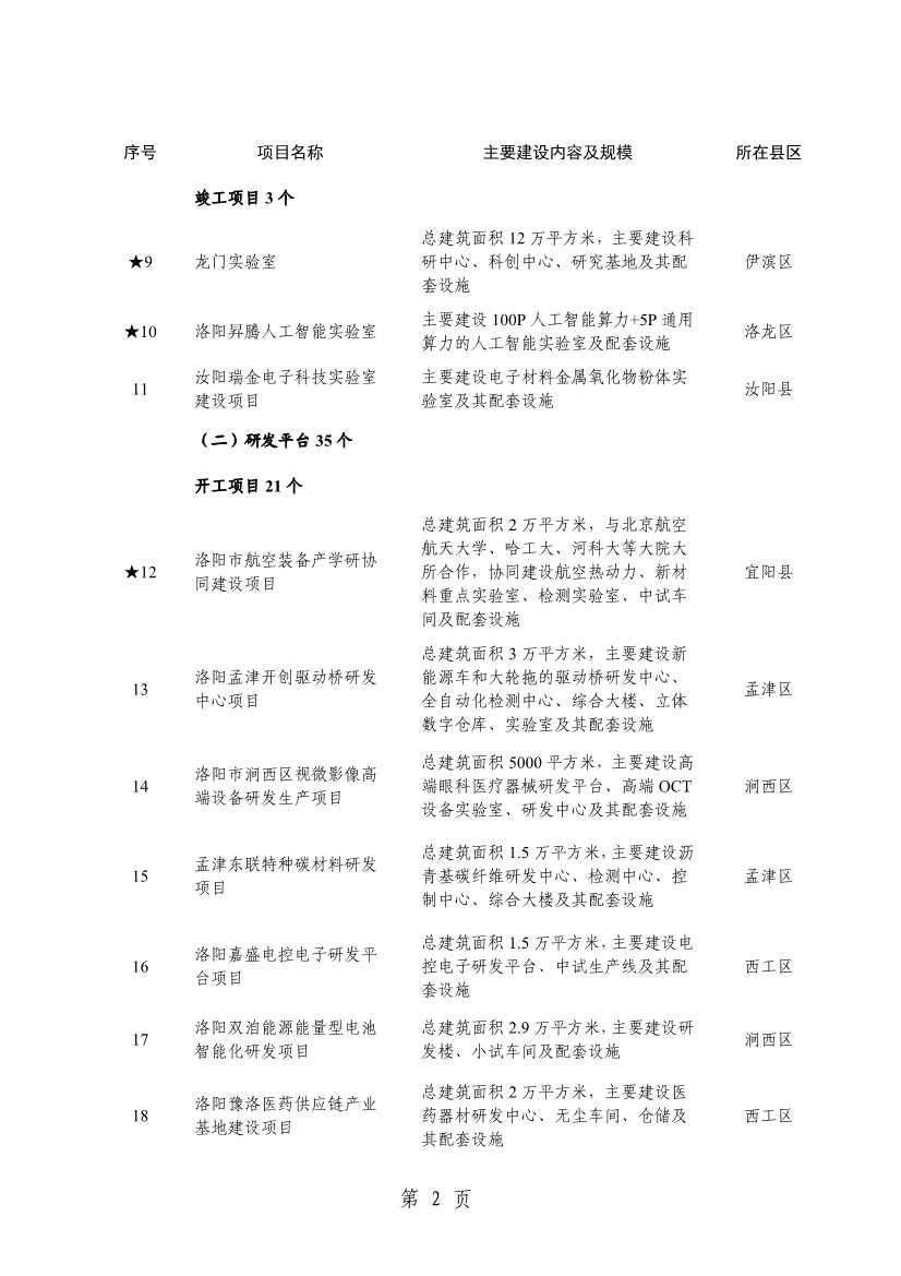
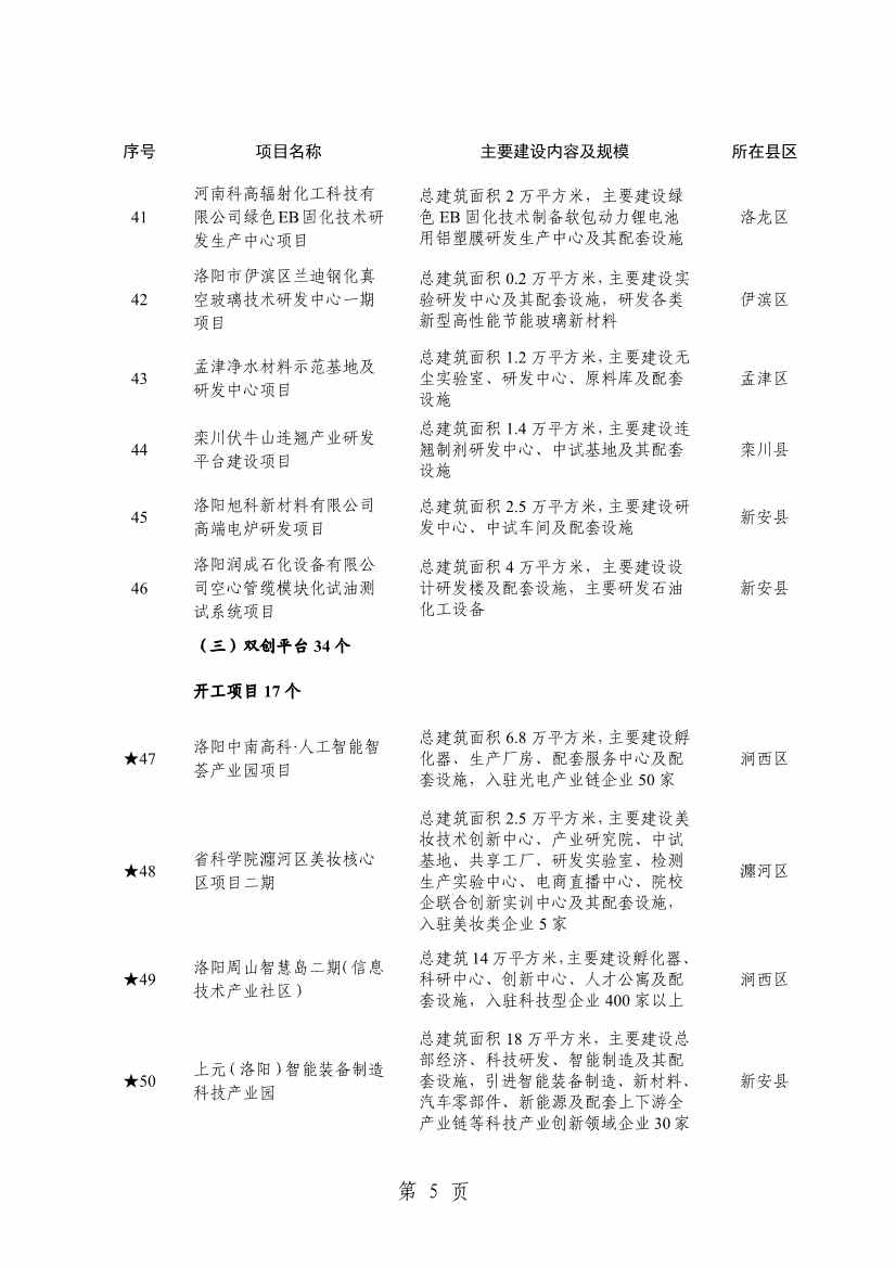
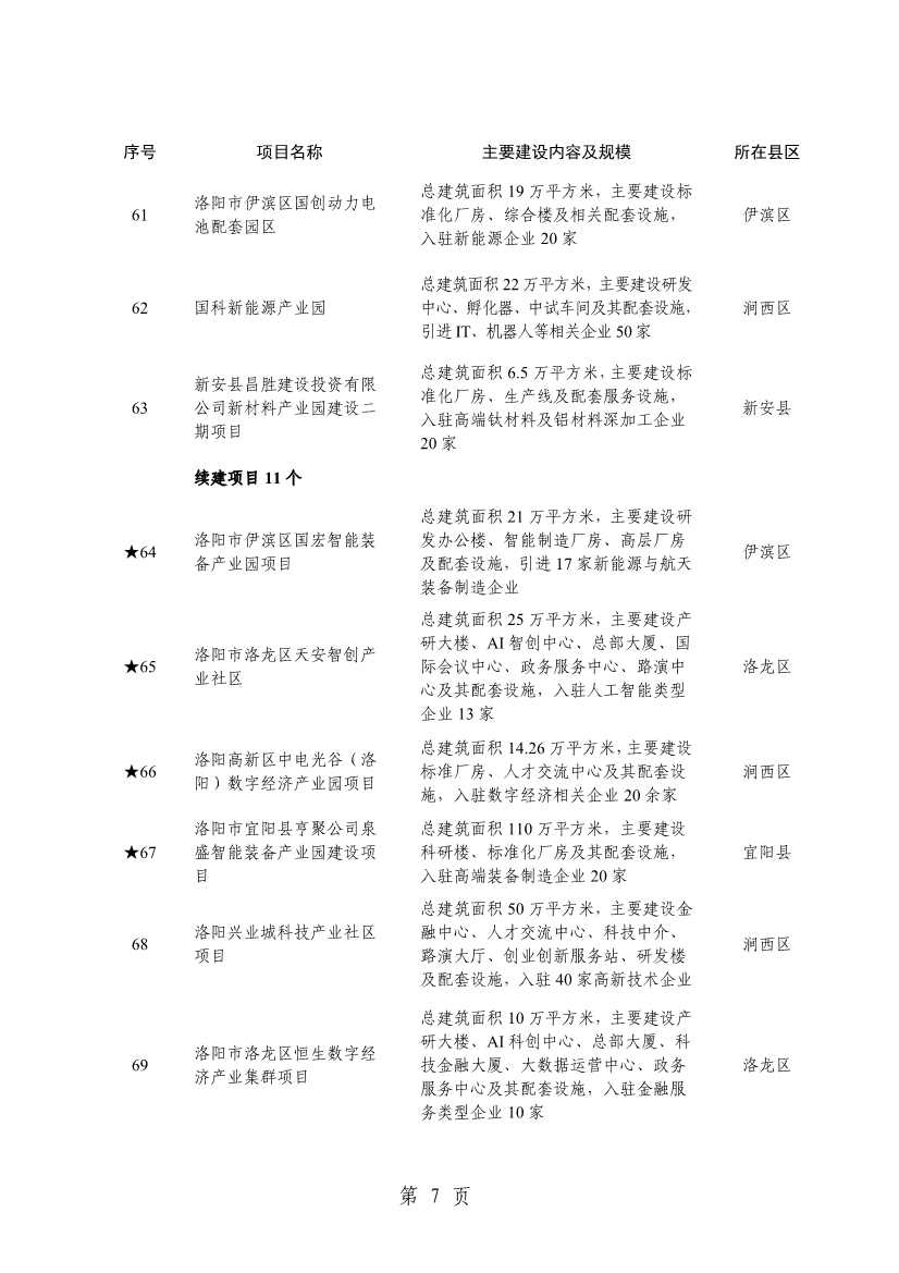
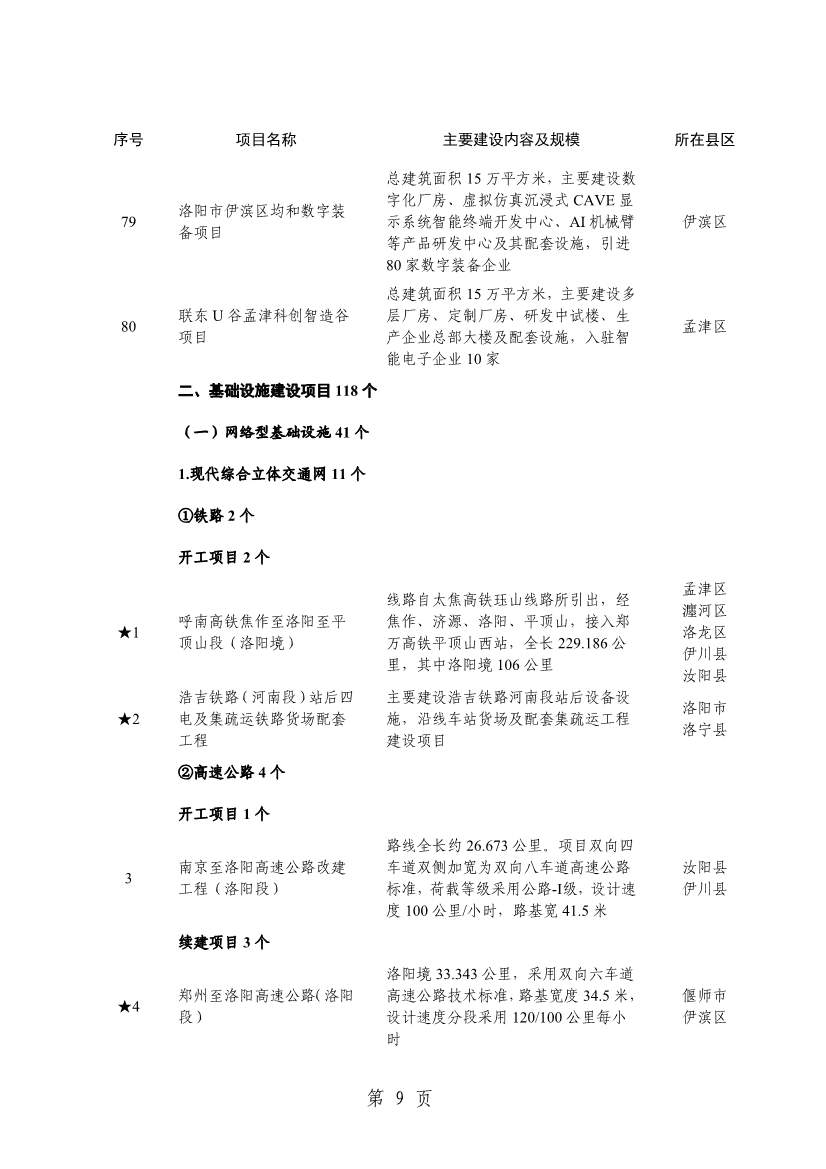
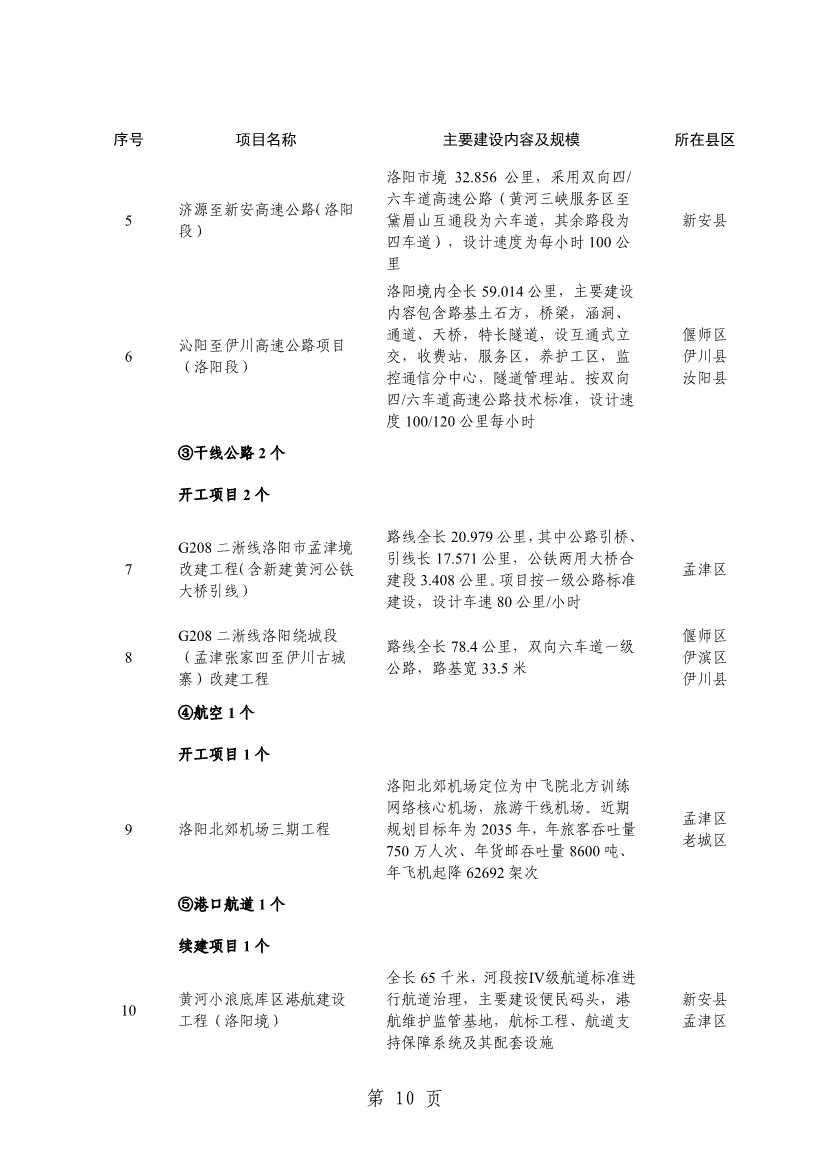
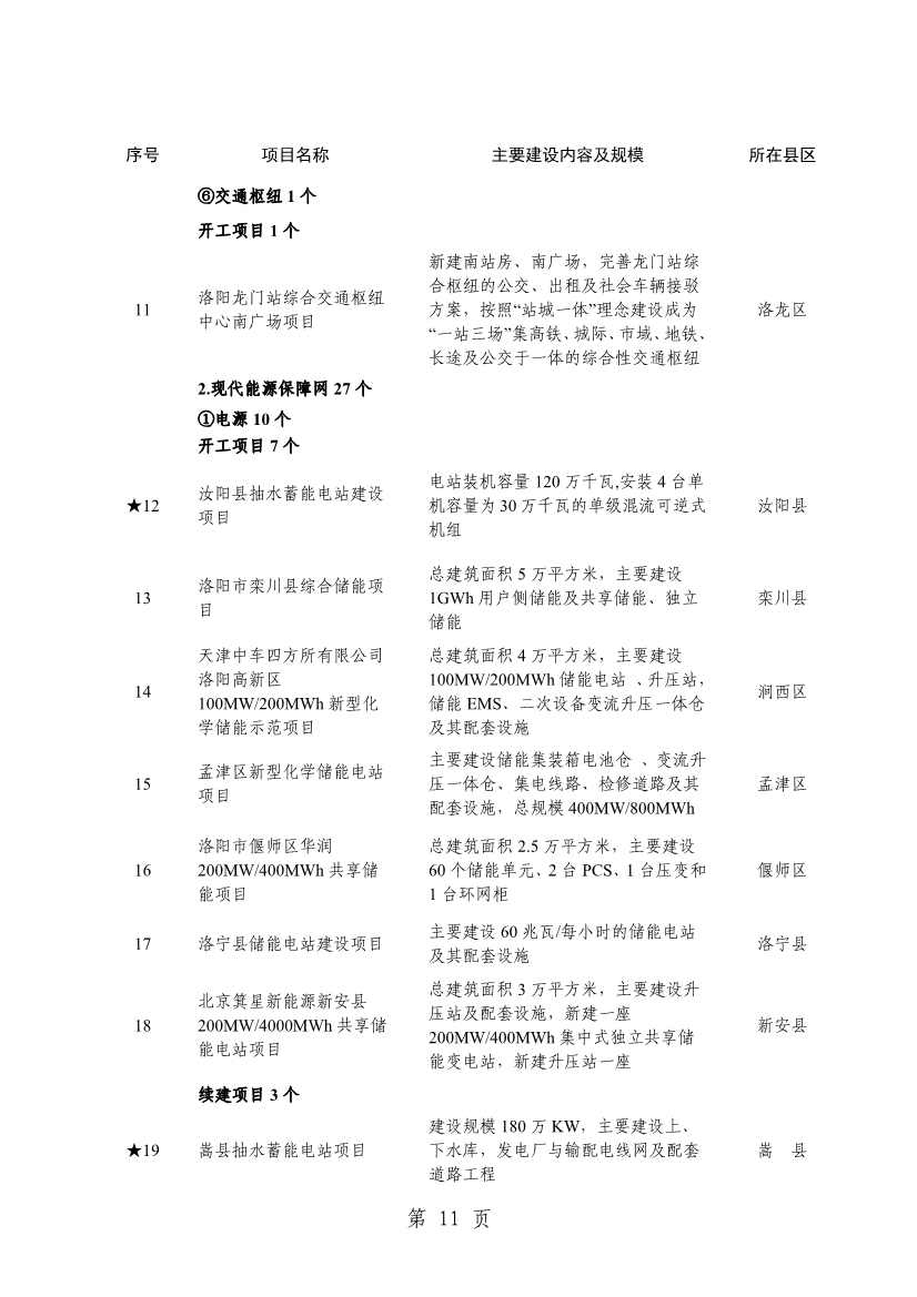
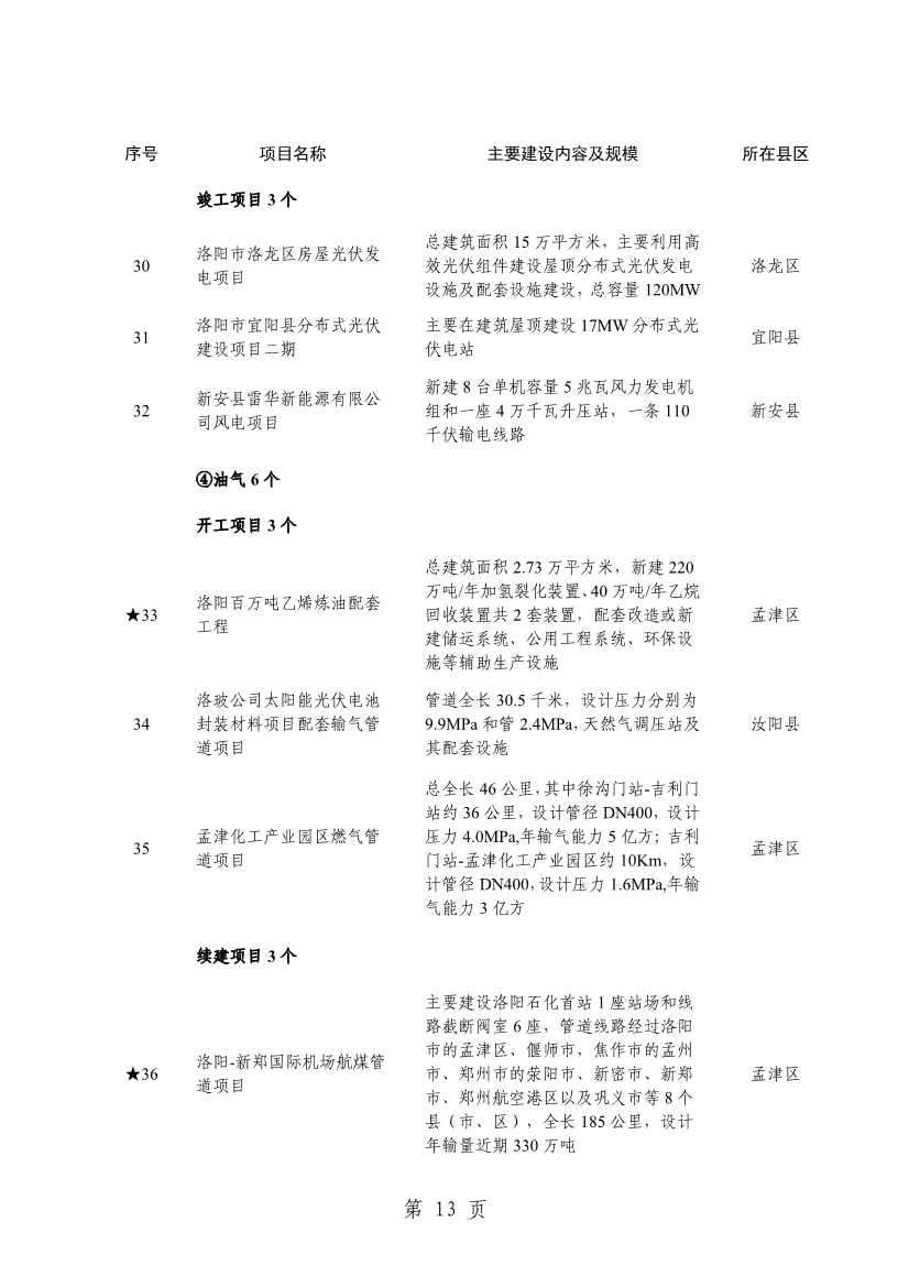
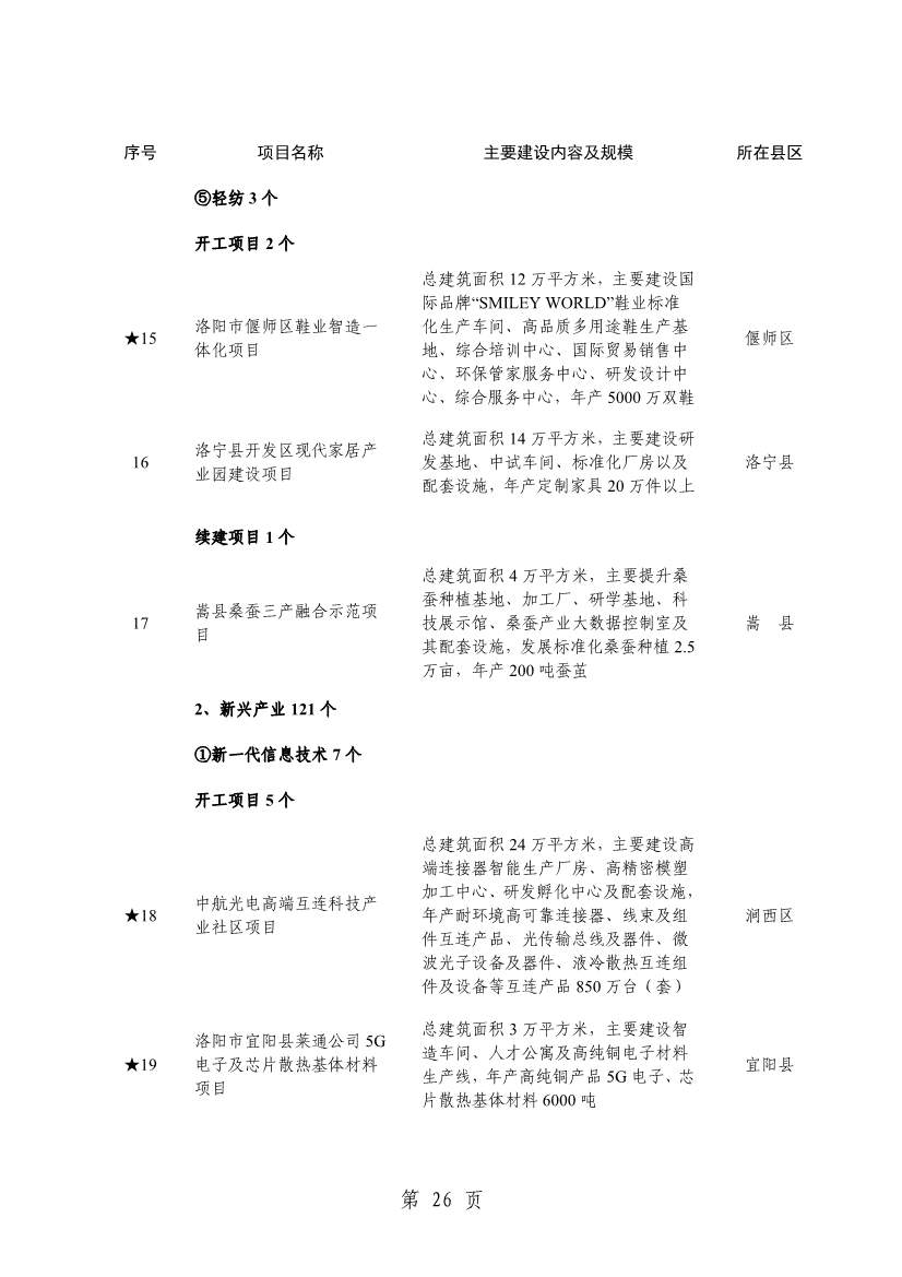
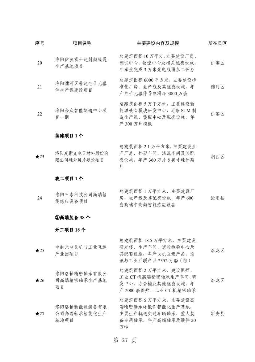
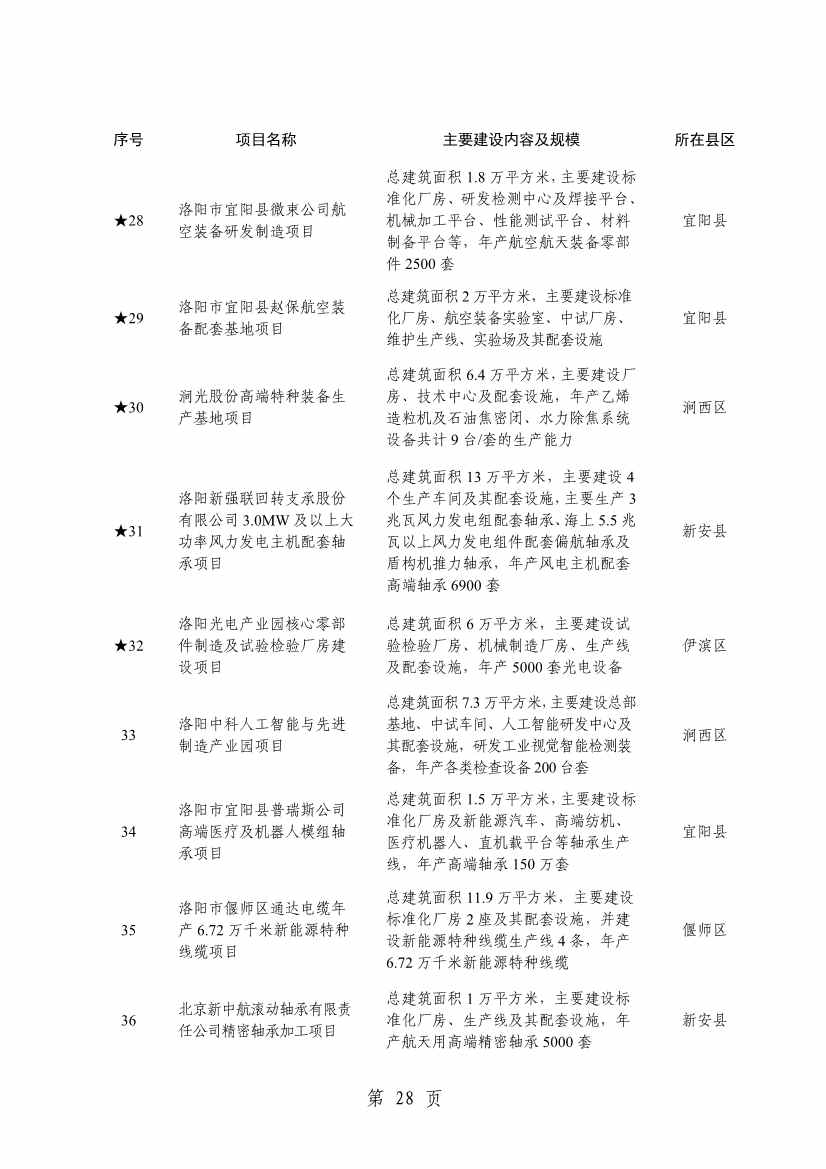
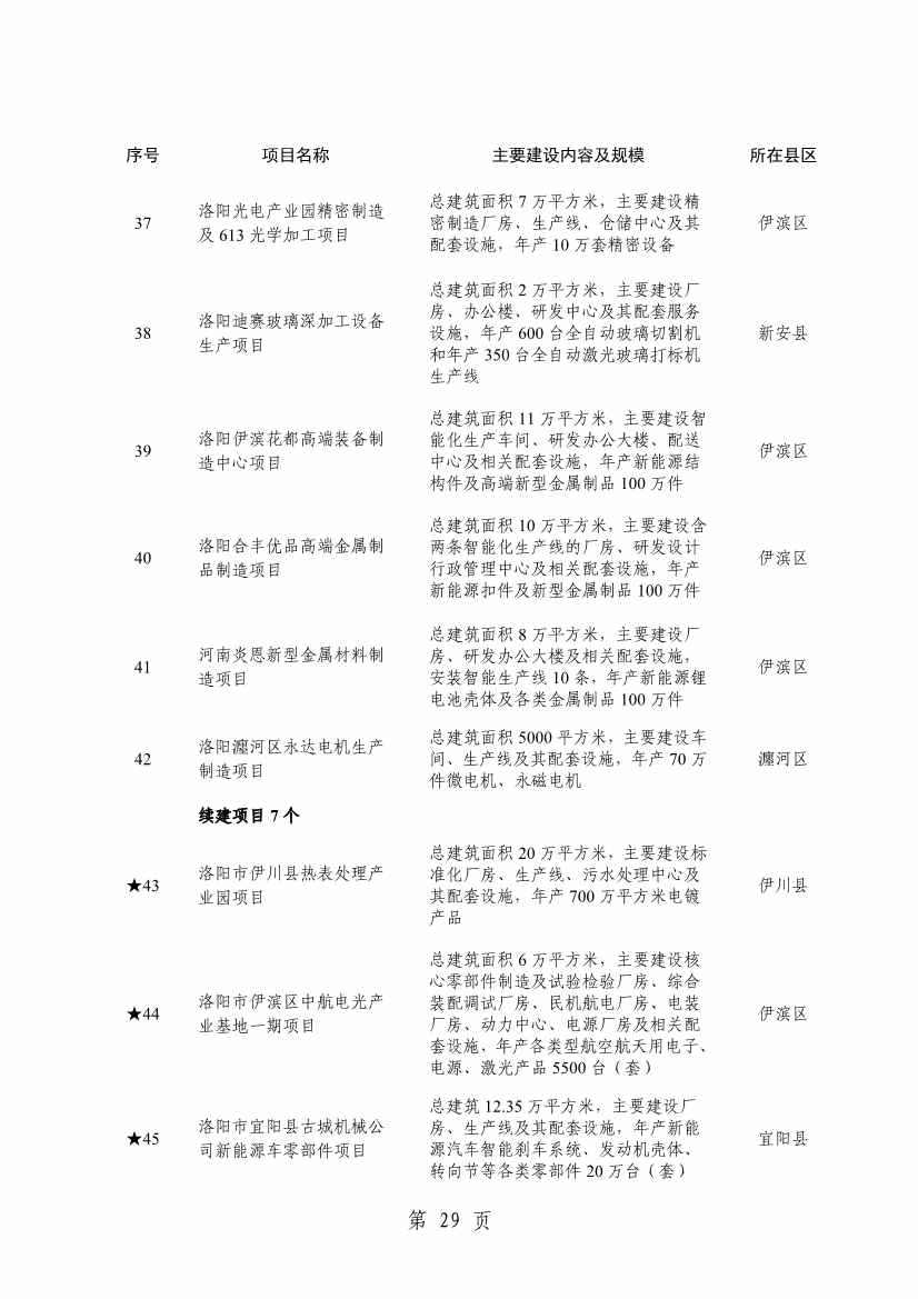
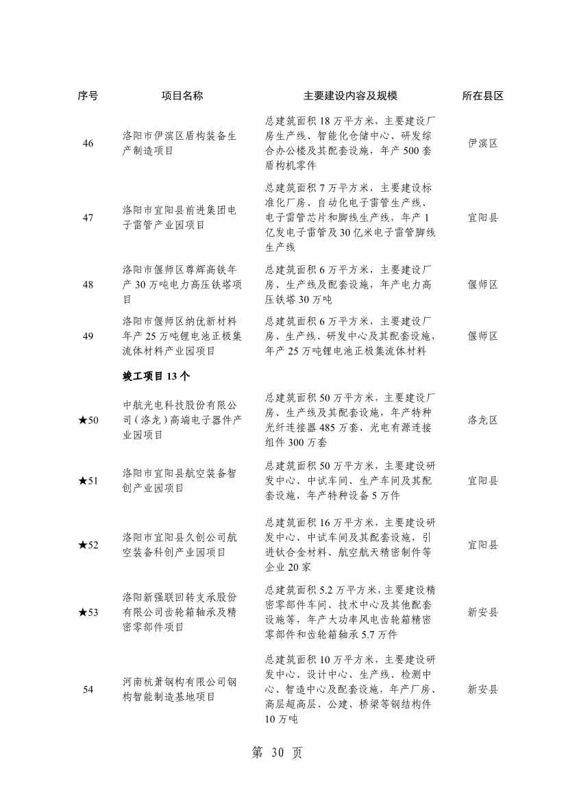
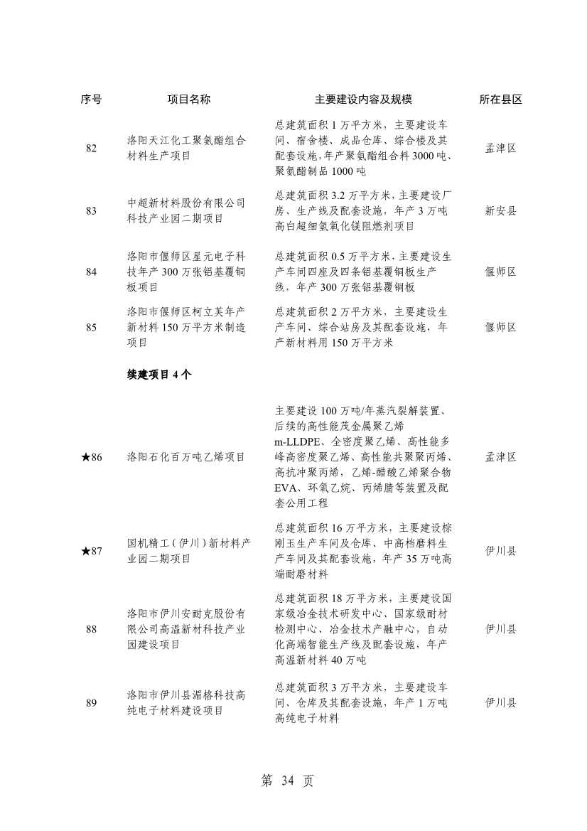
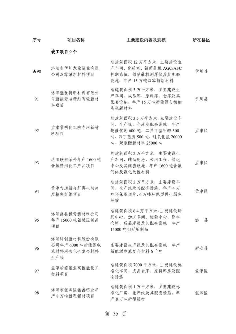
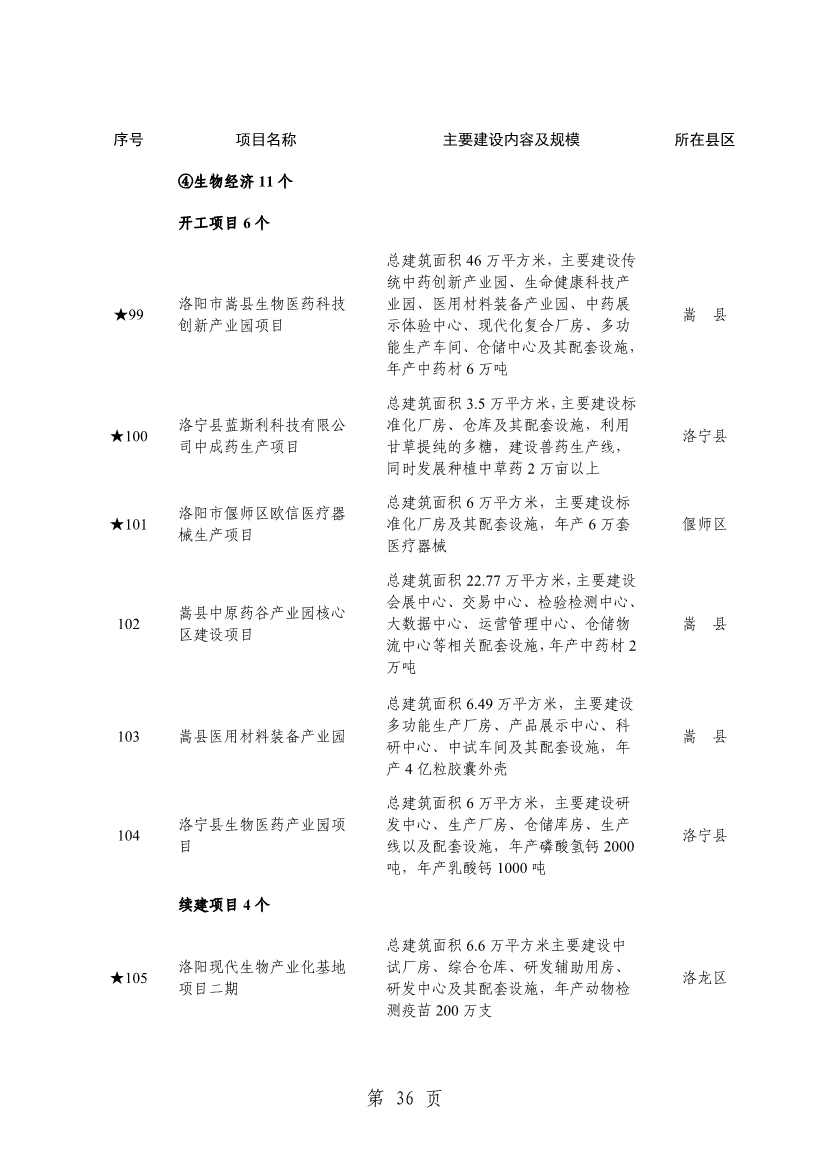
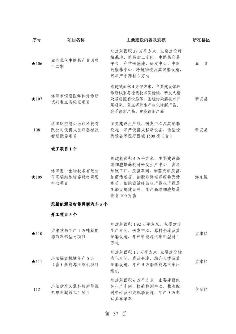
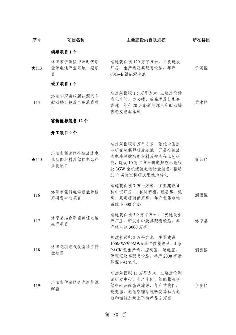
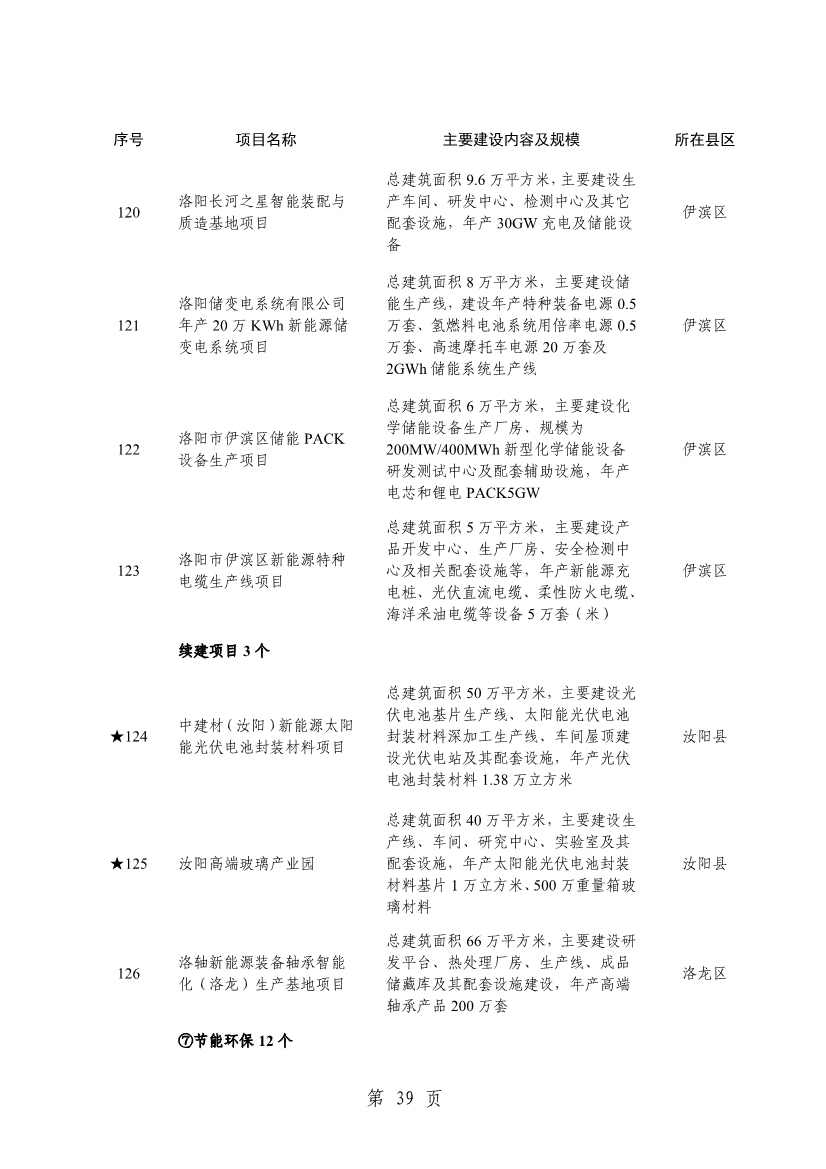
3月19日,洛阳市发展改革委公布2024年洛阳市重点建设项目名单。据统计,重点建设项目共494个,总投资6021.7亿元,年度计划投资2235.3亿元,其中新开工项目267个,续建项目101个,竣工项目116个,前期项目2个,打捆及跨境项目8个。
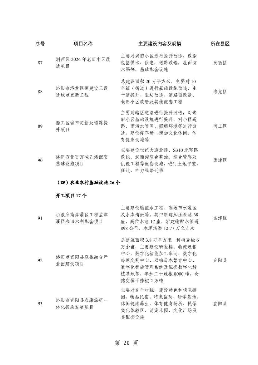
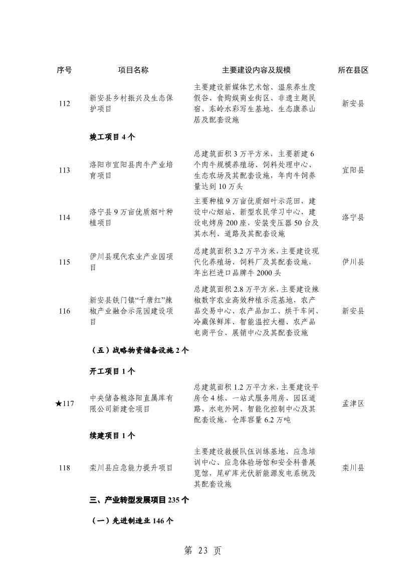
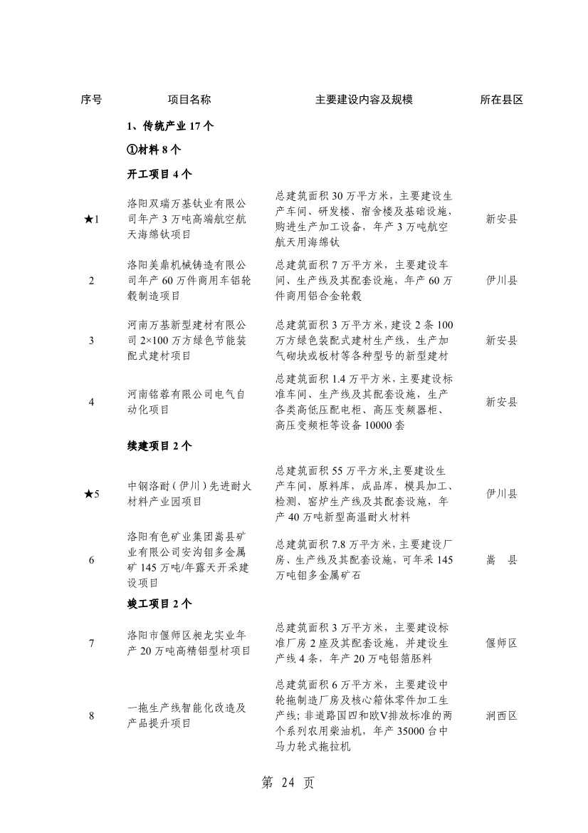
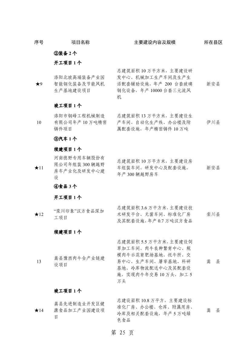
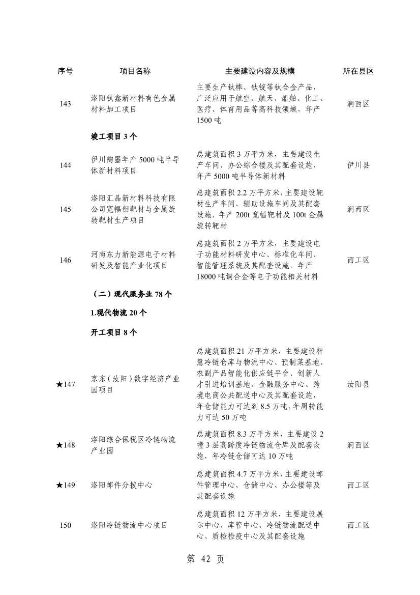
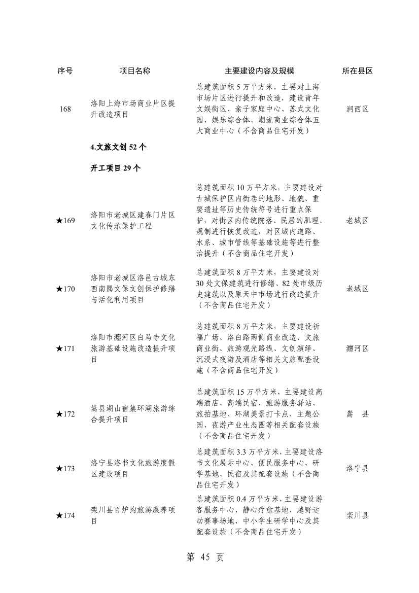
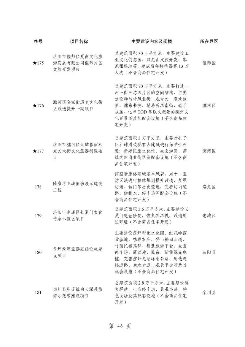
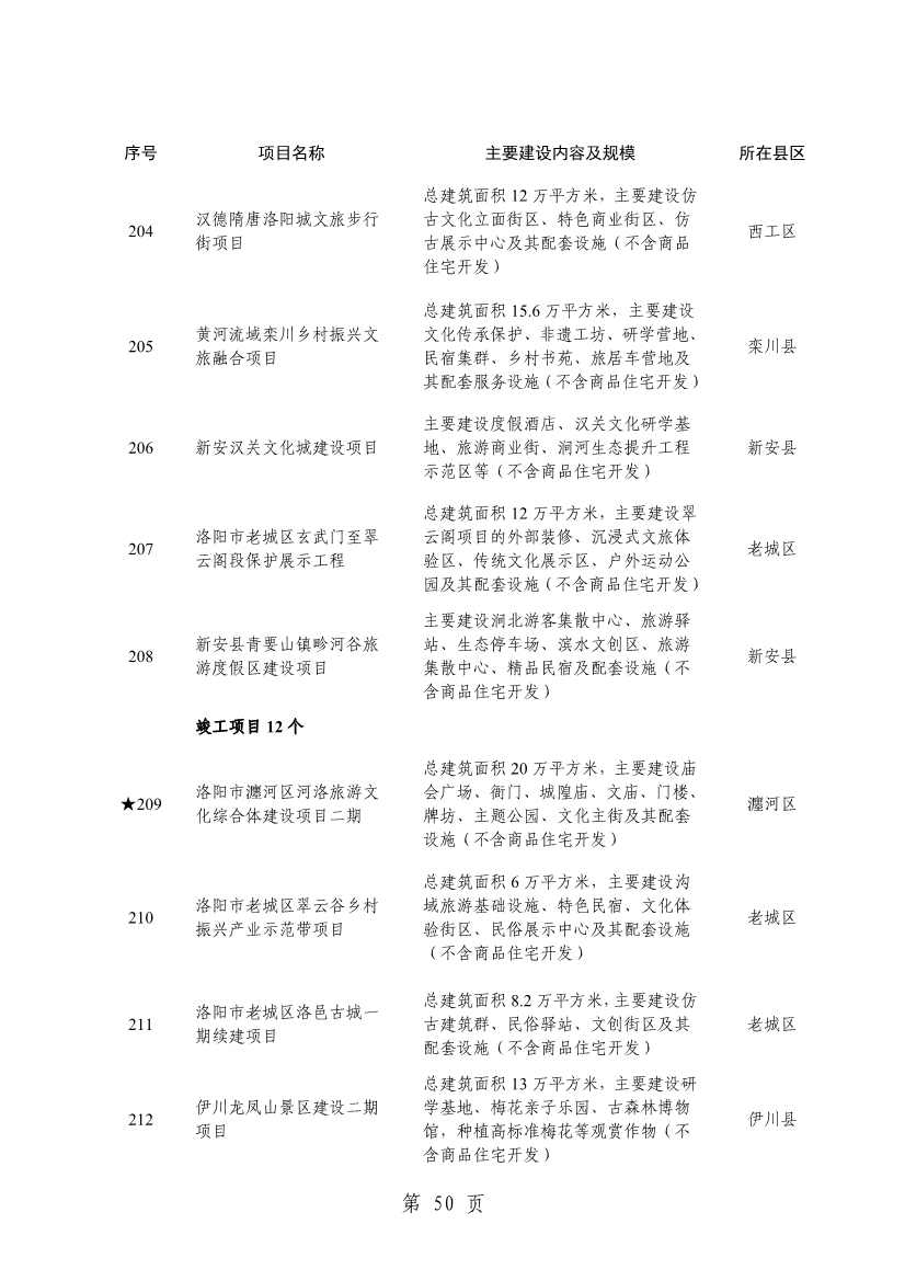
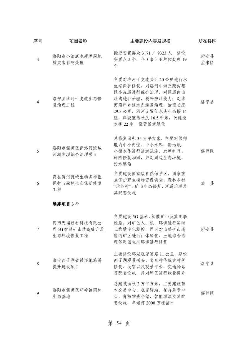
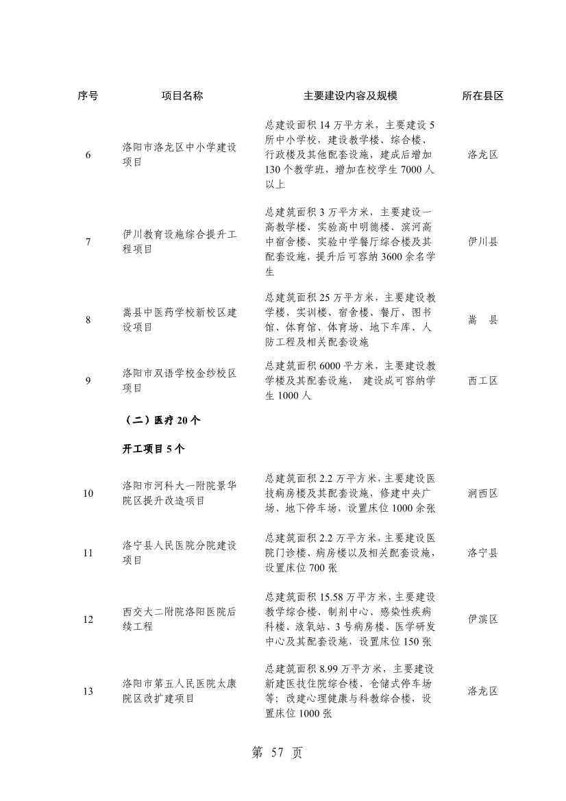
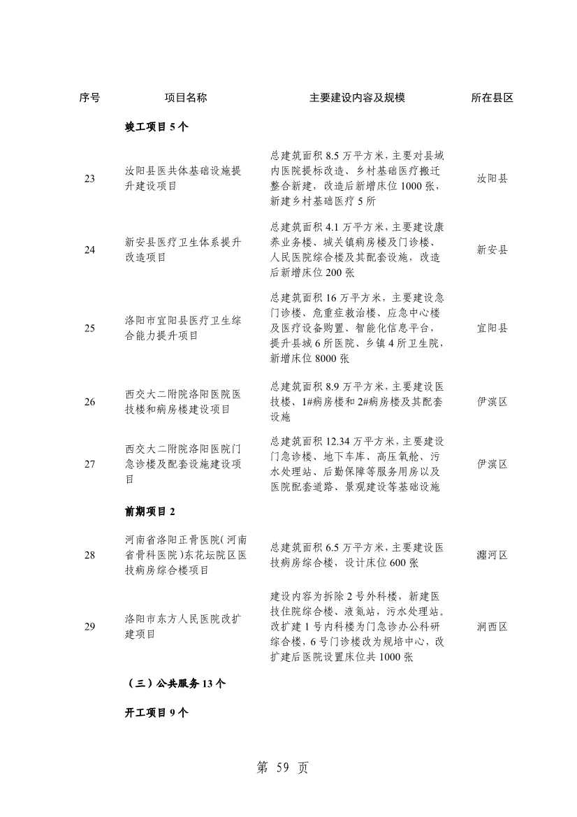
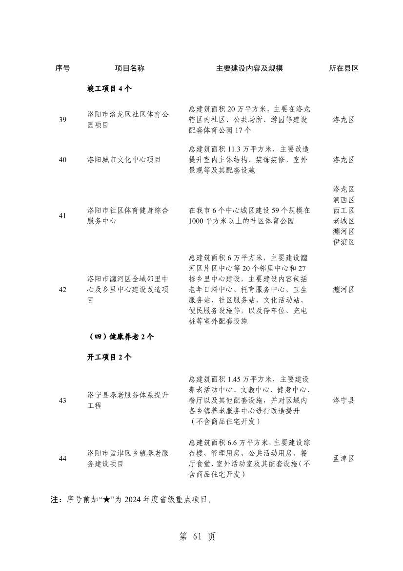
涉及嵩县黄河流域污水综合治理工程项目、宜阳县城市人居环境提质项目、西工区城市垃圾分类中转项目、洛宁县生活垃圾综合处理项目、孟津区二道河水环境综合治理提升项目、龙泽能源绿色低碳资源综合利用项目、汝阳县淮河流域生态治理工程、栾川县伊河上游水生态综合整治项目、洛阳市偃师区伊洛河流域河湖库坝综合治理项目、嵩县黄河流域生物多样性保护与森林生态保护修复工程、河南天瑞建材科技有限公司5G智慧矿山改造提升及生态环境修复工程、栾川县南水北调后续工程等环保项目。


































































