滁州市通过污水处理设施提标扩容、雨污分流管网改造及城乡水体长效治理等综合措施,实现地表水水质全面达标,污水处理能力与污泥无害化处置率显著提升,城乡黑臭水体治理成效稳固。

合肥市通过专项检查,严厉打击废气直排偷排等行为,压实企业环保责任并推动问题整改闭环。下一步将加强“回头看”并建立长效监管机制,以持续提升废气治理水平,保障空气质量。

太原通过精准防治、协同管控,实现重点建设用地安全利用率100%,42家重点监管企业完成隐患排查,从源头降低污染风险,未来将持续以高标准打好净土保卫战,支撑高质量发展。

四川省通过专项整治集中核查,聚焦重点流域和行业,坚持问题导向与边查边改,压实各方责任并强化“行刑衔接”,旨在确保问题真整改、责任真落实,提升生态环境治理实效。

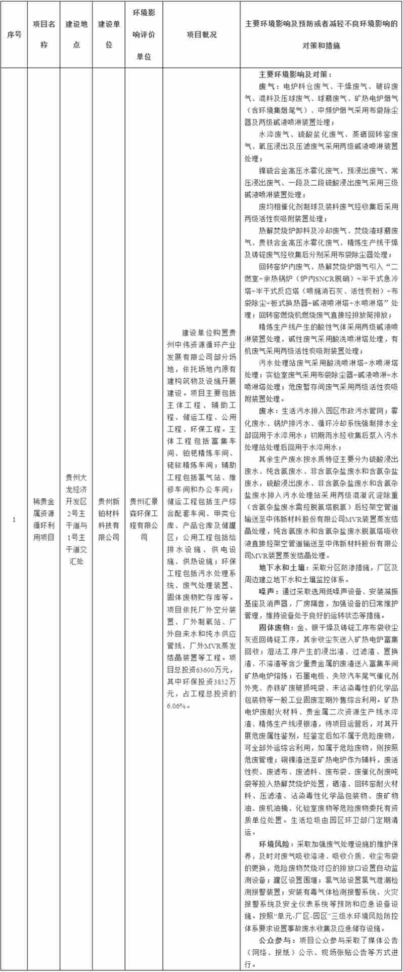
贵州省生态环境厅对稀贵金属资源循环利用项目环境影响评价文件进行审查,相关审批意见已进入公示阶段,公众可在规定时间内提出听证申请或反馈意见。
